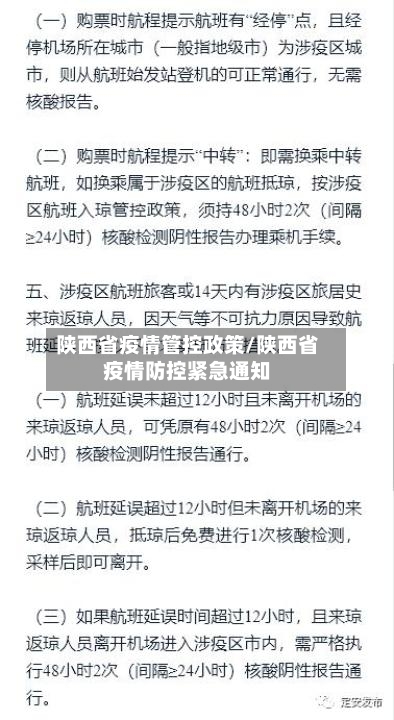
陕西省疫情管控政策/陕西省疫情防控紧急通知
努力实现两手抓两不误
陕西省通过科学分类救治、精准防疫与助企纾困政策,实现了疫情防控与经济社会发展“两手抓 、两不误”。

坚定“两手抓”、实现“两不误 ”需统筹疫情防控与经济社会发展 ,以科学精准策略应对复杂挑战,巩固经济回升趋势并保障民生安全。具体分析如下:“两手抓”的必要性源于二者的辩证统一关系疫情防控与经济发展并非对立选取,而是相辅相成的关系 。

综上所述 ,坚持“两手抓、两不误 、两促进”的原则是推动主题教育与其他工作相互促进、共同发展的重要保障。只有牢牢把握这一原则,才能确保主题教育的成效并推动党的事业高质量发展。
两手抓、两不误 、两促进是一个综合性的战略方针,旨在促进社会的全面发展和进步 。首先 ,两手抓方针是改革开放和现代化建设中的关键战略。它要求我们在推进经济发展的同时,也要关注社会建设、文化建设、生态文明建设等多个方面,确保各项工作协调推进 ,不偏废任何一方。
两手抓 、两不误、两促进是指在改革开放和现代化建设过程中,要坚持物质文明和精神文明同时抓,确保两者都不被忽视 ,且相互促进、共同发展 。两手抓:这是指在改革开放和现代化建设的过程中,既要注重经济建设,推动物质文明的快速发展,又要加强精神文明建设 ,提升国民的思想道德素质和科学文化素质。
伽师县人民检察院在疫情期间坚持防疫与办案同步推进,通过科学调配人员 、运用智慧检务系统等措施,确保检察工作有序开展 ,实现“两手抓、两不误 ”。人员调配与分工:统筹抗疫与办案伽师县人民检察院根据疫情形势和案件紧急程度,科学调配人员力量 。
2022陕西人社关于疫情期间劳动保障的通知(原文)
为妥善处理疫情防控期间劳动关系问题,进一步做好劳动保障有关工作 ,引导企业与职工共担责任、共克时艰、共渡难关。
问题一:对因隔离治疗 、医学观察或其他隔离管控措施不能提供正常劳动的企业职工,工资如何支付?劳动合同到期如何处理?根据人社厅明电〔2020〕5号文件,企业需支付职工隔离或医学观察期间的工作报酬 ,且不得依据《劳动合同法》第四十条、四十一条解除劳动合同。
022年标准:47412元×20=948240元(全国统一) 。政策依据:《人力资源和社会保障部社会保险事业管理中心关于2022年一次性工亡补助金核定基数的通知》(人社险中心函〔2022〕3号)。丧葬补助金:标准:6个月的统筹地区上年度职工月平均工资。陕西省现行标准:41760元。
保障对象 2022年1月至12月期间新发生的参保失业人员 。包括:领取失业保险金期满仍未就业、不符合领取失业保险金条件的参保失业人员及参保缴费不满1年的失业农民工。2022年1月至12月期间,跨统筹地区转入领取失业保险金期满仍未就业的失业人员。
《人力资源社会保障部办公厅关于妥善处理疫情防控期间劳动关系问题的通知》(人社厅明电〔2020〕5号)第二条进一步规定,企业因经营困难可通过与职工协商一致调整薪酬 ,尽量不裁员或少裁员 。
补贴金额:按每人450元标准发放。资金来源:从职业技能提升专账资金中列支。政策背景与目的:背景:该政策是陕西省人力资源和社会保障厅等七部门联合印发的《关于扎实开展“迎新春送温暖 、稳岗留工”专项行动的通知》中的一部分,旨在响应国家关于稳岗留工的号召 。

陕西省关于疫情期间参与社区一线防控人员补助
陕西省对于疫情期间参与社区一线防控人员的补助政策主要包括:专职城乡社区工作者可获得民政部门和国家卫生健康委发放的临时性工作补助;一线医务人员和防疫工作者根据工作内容不同,可获得每天300元或200元的补助。
陕西省为关爱抗疫一线医护人员出台的九条措施如下:定向招聘:自2020年起,省、市组织事业单位公开招聘时 ,对参加疫情防控的一线合同制医护人员,实行所在单位定向招聘,年龄放宽至45周岁。
事件背景:陕西省安康市中心医院公示的一份抗疫一线补助统计表引发争议 。网友指出 ,该院领导的抗疫补助比支援湖北的一线医护人员还高,而一线员工的补助却遭到克扣。医院回应:3月3日,安康市中心医院在官方网站回应称 ,该院存在对一线防控人员工作补助核定标准把握不准、审核不严等问题。
对于直接接触待排查病例或确诊病例,诊断 、治疗、护理、医院感染控制 、病例标本采集和病原检测等工作相关人员,给予每人每天300元补助;对于参加疫情防控的其他医务人员和防疫工作者 ,给予每人每天200元补助 。
发表评论