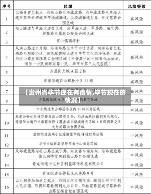
【贵州省毕节现在有疫情,毕节现在的情况】
中国疫情最严重的三个省
〖壹〗、江苏省是近来全国疫情最为严重的省份之一 。根据最新的中高风险区域名单 ,江苏省拥有2个高风险地区和50个中风险地区。8月1日,江苏新增40例本土确诊病例,其中11例为轻型 ,29例为普通型。同时,新增2例本土无症状感染者,以及3例境外输入确诊病例 。

〖贰〗 、疫情最严重的三个省是湖北省、广东省和河南省。湖北省是疫情爆发的中心地带 ,尤其是武汉市。这里最初出现了大量病例,并迅速成为全国乃至全球关注的焦点 。湖北省的疫情严重程度与武汉市的华南海鲜市场有关,这里被认为是病毒传播的源头之一。随后,湖北省及武汉市采取了严格的封城措施 ,以遏制病毒的传播。

〖叁〗、近来没有直接数据表明台湾省疫情现存确诊人数多于西安,且西安疫情已得到有效控制,而台湾省疫情形势需结合其最新官方数据评估 ,以下为详细分析:西安疫情现状 规模与特点:西安疫情是我国自武汉以来,在超大城市中发生的病例数比较多 、规模最大的一次本土疫情,发病数达1800例以上。
〖肆〗、自2019年底我国爆发新冠疫情以来 ,至今疫情仍未完全消退 。 当前,疫情最严重的三个省份分别是江苏、云南和河南。 以江苏省为例,根据现有数据 ,该省近来有两个高风险地区和50个中风险地区。
贵州疫情哪里最严重
通过查询相关资料显示贵州疫情毕节市七星关区最严重,截至8月27日24时,贵州省累计报告本土确诊病例193例 、境外输入确诊病例1例 ,累计治愈病例186例、死亡病例2例 。
贵州毕节市疫情最严重。通过查询相关公开信息显示截止于2022年10月9日贵州省新冠疫情现有确诊人数283人,其中贵州毕节市245例。
通过查询相关资料显示,现在贵州毕节市疫情最严重,截止2022年9月21日 ,因为据贵州省卫健委网站消息,2022年9月20日0—24时:贵州省新增确诊病例57例(贵阳市16例、毕节市40例、遵义市1例);所以截止2022年9月21日,现在贵州毕节市疫情最严重 。
贵阳和毕节。根据最新疫情防控显示:截止到2022年9月24日 ,贵州省毕节和贵阳疫情防控形势严峻复杂,如今是抗击病毒最关键的时刻。疫情期间,做好个人防护措施 ,戴好口罩 。
幼虫危害:育秧返栽田和部分秧田幼虫危害严重,需重点防治。越冬情况与虫量基数 越冬虫量:全省发生区一般虫量5-156头/㎡,比较高达910头/㎡ ,普遍率高于55%,存活率高于95%。区域差异:黔中地区(如平坝 、西秀、清镇等)越冬普遍率和虫量高于全省平均水平 。
贵州省内高风险地区分布截至2022年11月29日,贵州省内部分地区被划定为高风险区 ,包括毕节市织金县、遵义市(桐梓县 、红花岗区)、贵阳市(云岩区、开阳县)等。

2022年11月19日毕节16例核酸检测结果异常人员情况
〖壹〗 、新增病例情况如下:七星关区无症状感染者1:男,42岁,省外来黔货车司机。11月18日核酸检测显示结果异常。11月19日,经七星关区人民医院复核 ,结果为阳性,立即全程闭环转运至毕节方舱医院集中隔离治疗,经市级专家组诊断为新冠肺炎无症状感染者 。
〖贰〗、系11月19日织金县报告无症状感染者44的同时空暴露人员。11月19日核酸检测显示结果异常 ,经织金县疾病预防控制中心复核,结果为阳性,立即全程闭环转运至毕节市方舱医院集中隔离治疗。11月20日 ,经市级专家组诊断为新冠肺炎确诊病例 。确诊病例21:女,90岁,居家隔离发现。系确诊病例22的密切接触者。
〖叁〗、确诊病例19 ,男,33岁,集中隔离点发现 ,系11月17日报告确诊病例16的密切接触者 。11月18日核酸检测结果异常,经贵阳市疾病预防控制中心复核结果为阳性,立即闭环转运至贵州省将军山医院集中隔离治疗,经省级专家组诊断为新冠肺炎确诊病例。确诊病例20 ,男,37岁,系省外返黔人员。
贵州哪里疫情最严重
〖壹〗 、通过查询相关资料显示贵州疫情毕节市七星关区最严重 ,截至8月27日24时,贵州省累计报告本土确诊病例193例、境外输入确诊病例1例,累计治愈病例186例、死亡病例2例 。
〖贰〗 、贵州毕节市疫情最严重。通过查询相关公开信息显示截止于2022年10月9日贵州省新冠疫情现有确诊人数283人 ,其中贵州毕节市245例。
〖叁〗、通过查询相关资料显示,现在贵州毕节市疫情最严重,截止2022年9月21日 ,因为据贵州省卫健委网站消息,2022年9月20日0—24时:贵州省新增确诊病例57例(贵阳市16例、毕节市40例、遵义市1例);所以截止2022年9月21日,现在贵州毕节市疫情最严重 。
〖肆〗 、贵阳和毕节。根据最新疫情防控显示:截止到2022年9月24日 ,贵州省毕节和贵阳疫情防控形势严峻复杂,如今是抗击病毒最关键的时刻。疫情期间,做好个人防护措施,戴好口罩。
〖伍〗、贵州省内高风险地区分布截至2022年11月29日 ,贵州省内部分地区被划定为高风险区,包括毕节市织金县、遵义市(桐梓县 、红花岗区)、贵阳市(云岩区、开阳县)等 。
〖陆〗 、出蛰与迁入时间:较历年早,主要危害期为5月上中旬至6月中旬。幼虫危害:育秧返栽田和部分秧田幼虫危害严重 ,需重点防治。越冬情况与虫量基数 越冬虫量:全省发生区一般虫量5-156头/㎡,比较高达910头/㎡,普遍率高于55% ,存活率高于95% 。
发表评论