吉林省发布通告长春疫情(吉林长春市最新疫情)
吉林省发布重要通告:十种行为严肃处理
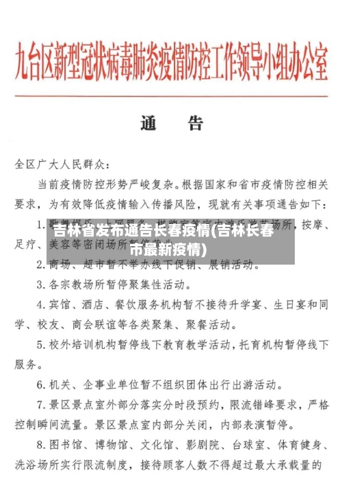
〖壹〗、吉林省发布的通告针对疫情防控中的十种行为将依法严肃处理 ,包括危害公共安全 、拒不执行防控措施、隐瞒旅居史、暴力抗拒管理 、违反隔离规定、抗拒防控措施、阻碍防疫职务 、哄抬物价、生产销售伪劣防护用品、编造传播虚假信息等行为 。

〖贰〗 、新型违纪风险微信群发涉密信息或抖音发布不当言论的,依情节轻重给予警告至开除;向管理服务对象无息借款超10万元的,视为受贿 ,依《政务处分法》第36条处理。

〖叁〗、逃避眼神接触 身体语言专家表示,逃避眼神接触会让你看起来可能是在撒谎或者在隐藏某些东西。如果你在开会,这种行为可能还给其他人留下印象认为你不感兴趣 。另一方面 ,与他人眼神接触会让他们感觉你在倾听。休利特表示:(杂志编辑)乔安娜科尔斯(Joanna Coles)拥有业内最强烈的眼神接触。

吉林长春疫情严重吗
〖壹〗、通过查询相关资料显示吉林长春疫情不严重 。据长春发布9月5日通报最新;9月4日0-24时,长春市无新增本土确诊病例,新增报告无症状感染者26例 ,均为隔离管控期通过主动筛查发现,所以吉林长春疫情不严重,具体消息可关注官方网站,获得第一手权威信息。
〖贰〗、吉林疫情形势严峻 ,连续多日日增超千例,需从多方面加大支援力度以实现社会面动态清零。
〖叁〗 、截至2022年12月1日,吉林长春疫情较为严重 。截至2022年12月1日 ,吉林长春共有疫情高风险区域496个,疫情低风险区域11个。当前,疫情形势严峻复杂 ,请广大市民密切关注市、区疫情防控指挥部发布的通告,切实履行疫情防控责任,严格落实各项疫情防控措施。长春(简称“长”) ,别名“北国春城 ”,古称喜都。
〖肆〗、截至3月20日,吉林省疫情处于高峰期 ,防控形势严峻,具体表现如下:疫情传播特点与规模吉林省此轮疫情呈现突发 、传播速度快、波及范围广的特征,主要集中于长春市和吉林市 。3月初以来,新增病例呈指数级增长 ,3月20日新增本地确诊1542例、无症状感染者549例,为疫情高峰期数据。
〖伍〗 、疫情数据概况根据公开信息,吉林省在3月1日至3月12日24时的12天内 ,疫情形势严峻。全省现存本地确诊病例2058例,无症状感染者1530例 。这一数据表明,吉林省正面临新一轮疫情的挑战 ,防控工作需进一步强化。重点地区疫情分布长春市和吉林市是此次疫情的重点地区。

2021吉林省暂停人员聚集活动通知
〖壹〗、减少人员聚集流动,暂停部分场所和非必要聚集活动暂时关停下列场所:歌舞厅、棋牌室 、网吧、洗浴、酒吧等公众娱乐休闲场所,博物馆 、图书馆、体育馆、社区文化活动中心等公共文化场所 。
〖贰〗、长春南大营旧址陈列馆2021年1月25日吉林省博物院临时闭馆公告公众:2021年1月23日 ,吉林省新型冠状病毒城市疫情防控领导小组办公室发布《关于暂停人员聚集活动的通告》,要求包括“博物馆”在内的公共文化场所暂时关闭。为减少人流,严格落实防范措施 ,吉林省博物馆自2021年1月25日起闭馆。
〖叁〗 、重庆市长寿区自2021年11月2日起暂停部分聚集性活动,并实施多项疫情防控措施,恢复时间另行通知 。具体措施如下:暂停营业的场所及活动 暂停营业范围:辖区内所有社会性棋牌室、麻将馆、KTV 、电影院、网吧,以及所有室内景色景点(含演艺活动)等场所自11月2日起暂停营业。
〖肆〗、021年成都图书馆线下活动自11月3日起暂停 ,恢复时间另行通知。具体说明如下:暂停时间与范围根据公告,成都图书馆自2021年11月3日起暂停全部线下活动,包括“锦城讲堂”“成图乐龄荟 ”“阳光课堂”等品牌项目 。此次暂停覆盖所有线下文化活动 ,旨在响应四川省应对新型冠状病毒肺炎疫情应急指挥部的防控要求。
〖伍〗 、机关单位国企工作人员出省管理:春节期间,各级党政机关、事业单位、国有企业工作人员带头在川过节,出省须向单位报告并经同意 ,可实行弹性休假。人员密集聚集型活动管控:暂停马拉松 、营业性演出等人员密集聚集型活动。
长春2021年疫情封城时间
月11日起 。通过查询长春市疫情防控指挥部发布通告显示:长春2021年疫情封城的时间是在3月11日起。全市范围内启动三轮全员核酸检测,机关居家办公,企事业单位停止运营 ,停止一切非必要流动,全市小区、单位实行封闭式管理,通告自发布之日执行 ,解除封闭管理时间另行通知。
西安市:2021年12月23日,因新冠疫情,西安市也实施了封城措施,以控制疫情的蔓延 。吉林省:在疫情爆发期间 ,吉林省对全省实施了封锁措施,以遏制病毒的传播。其他城市:2022年,中国还采取了封城措施的城市包括郑州、上海 、深圳、东莞、长春市和吉林市等 ,这些措施都是为了有效控制疫情。
021年1月23日,武汉市封城,离汉通道关闭 ,禁止公共交通和私家车上路 。2021年1月26日,湖北省全省范围内封省,离汉通道关闭 ,全省范围内禁止公共交通和私家车上路。2021年1月27日,北京市发布通知,要求全市居民不要离开北京 ,非必要不进入人员密集场所,同时关闭了部分场所。
发现与封城:2020年年初,新冠肺炎在中国武汉被发现,并迅速蔓延 。为了遏制疫情扩散 ,武汉于2020年1月23日晚十点宣布封城,随后全国各地也陆续宣布封城,进入一级紧急状态。封城时间:这场疫情导致中国大部分地方封城了两个多月的时间 ,直到4月18日武汉宣布解封,中国所有城市才全部解封。
新冠疫情时间线时间轴简洁版:2019年12月1日:武汉出现首例不明原因肺炎病例 。2020年1月23日:武汉封城,实施严格的进出管控措施。2020年2月5日:钻石公主号邮轮在日本横滨港停靠 ,意大利游客下船后返回意大利,成为全球疫情扩散的重要节点。
吉林:禁止本省人员跨省 、跨市州流动
吉林省自2022年3月14日起禁止本省人员跨省、跨市州流动,长春、吉林两地为重点管控区域。具体措施及要求如下:政策目的为减少因人员跨省 、跨市州流动导致的疫情外溢和传播风险 ,吉林省新冠肺炎疫情防控工作领导小组发布通告,实施区域流动管控 。管控范围 重点区域:长春市、吉林市两地人员流动受严格限制。
吉林省自3月14日起禁止跨省、跨市州流动,释放了多重信号 ,其核心意义及疫情控制时间分析如下:政策背后的核心信号 疫情严峻性超预期严格限制人员流动表明,吉林省当前疫情传播链条复杂,传统点状封锁已不足以阻断传播。病毒可能已渗透至社会各角落,需通过牺牲流动性切断潜在传播路径 。
从2022年3月14日起 ,吉林省禁止本省(特别是长春 、吉林两地)人员跨省、跨市州流动。都已经禁止流动了,强行出行不仅会隔离,还有可能面临刑罚。
根据吉林发布的信息 ,从2022年3月14日起,禁止吉林省(特别是长春、吉林两地)人员跨省 、跨市州流动 。如有特殊情况需出省及所在市州,请到当地派出所登记 ,所在单位和社区要全过程监督,返回后按有关规定隔离管控。
可以去。如果您在的地方属于中风险地区,如果您要回吉林是需要居家隔离14天的 ,低风险地区需要核酸检测报告即可 。3月14日,吉林省新冠肺炎疫情防控工作领导小组发布通告,为减少跨省跨市流动带来疫情外溢和传播 ,从2022年3月14日起,禁止本省(特别是长春、吉林两地)人员跨省、跨市州流动。
发表评论