【青海省疫情期间酒驾,青海醉驾不起诉最新标准】
二次酒驾交警队迟迟不通知拘留
机动车驾驶人员若涉嫌二次酒驾,交警队在一般情况下会在规定时间内通知车主被拘留的具体时间 。如果交警队拖延不通知拘留或未处理该事件 ,当事人可以采取法律行动。 在特殊情况下,如疫情期间,可能会推迟拘留执行 ,直到疫情得到控制后再进行处理。

二次酒驾一定会被拘留的,交警队一般会拘留一个星期上下的时间,除非是情节较为严重,或是承认错误心态非常差的驾驶人 ,才会拘留到10天期满 。

对于二次酒驾的司机,拘留的通知通常在一周左右发出。有些情况下,司机可能会直接被拘留 ,而如果没有直接拘留,司机需要等待通知,这通常是在等待血液检测结果出来之后。二次酒驾的定义 如果一个驾驶人在第一次饮酒驾驶机动车辆被查获后 ,在任何时间再次被查到饮酒驾驶机动车,都将被视为二次酒驾。

格拉利什承认2项交通指控,被罚禁止驾驶9个月+罚款8万镑
〖壹〗、格拉利什因承认两项交通指控,被判处禁止驾驶9个月并罚款82900英镑 。具体信息如下:案件背景与指控内容格拉利什涉及两项交通指控:超速驾驶:今年10月 ,警方发现其驾驶时速超过90英里/小时(约145公里/小时),远超法定限速。
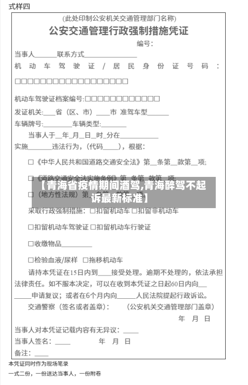
疫情期间酒驾怎么处理
疫情期间酒驾的处理方式如下:首次酒驾:处罚:暂扣六个月机动车驾驶证,并处以一千元至二千元罚款。曾因酒驾受罚后再次酒驾:处罚:面临十日以下拘留 ,同样处以一千元至二千元罚款,并吊销机动车驾驶证 。
法律分析:疫情期间酒驾暂扣六个月机动车驾驶证,并处一千元以上二千元以下罚款。因饮酒后驾驶机动车被处罚,再次饮酒后驾驶机动车的 ,处十日以下拘留,并处一千元以上二千元以下罚款,吊销机动车驾驶证。
疫情期间酒驾暂扣六个月机动车驾驶证 ,并处一千元以上二千元以下罚款 。因饮酒后驾驶机动车被处罚,再次饮酒后驾驶机动车的,处十日以下拘留 ,并处一千元以上二千元以下罚款,吊销机动车驾驶证。
发表评论