江苏省疫情区域风险名单/江苏省疫情分布地图
中国疫情最严重的三个省
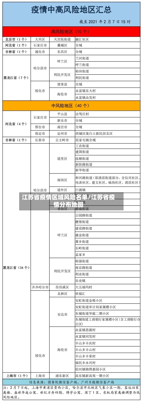
江苏省是近来全国疫情最为严重的省份之一。根据最新的中高风险区域名单,江苏省拥有2个高风险地区和50个中风险地区。8月1日,江苏新增40例本土确诊病例 ,其中11例为轻型,29例为普通型 。同时,新增2例本土无症状感染者 ,以及3例境外输入确诊病例。

疫情最严重的三个省是湖北省、广东省和河南省。湖北省是疫情爆发的中心地带,尤其是武汉市 。这里最初出现了大量病例,并迅速成为全国乃至全球关注的焦点。湖北省的疫情严重程度与武汉市的华南海鲜市场有关 ,这里被认为是病毒传播的源头之一。随后,湖北省及武汉市采取了严格的封城措施,以遏制病毒的传播 。

近来没有直接数据表明台湾省疫情现存确诊人数多于西安 ,且西安疫情已得到有效控制,而台湾省疫情形势需结合其最新官方数据评估,以下为详细分析:西安疫情现状 规模与特点:西安疫情是我国自武汉以来 ,在超大城市中发生的病例数比较多 、规模最大的一次本土疫情,发病数达1800例以上。

江苏有哪些疫情风险地区
境外或中高风险地区返苏人员需提前报备,严格遵守隔离与健康管理要求。总结江苏省12月14日疫情数据表明,境外输入风险仍需警惕 ,但本土疫情整体可控 。宜兴市通过快速排查与全员检测,有效阻断了潜在传播链。公众需持续关注官方信息,落实个人防护责任 ,共同维护疫情防控成果。
月25日,江苏全省累计新增6列本土确诊病例,新增8例无症状感染者 ,涉及苏州、南通、盐城 、泰州州四地 。近来,全省共有高风险地区11个,中风险地区69个 ,集中在连云港、常州、南京三市。
根据最新的中高风险区域名单,江苏省拥有2个高风险地区和50个中风险地区。8月1日,江苏新增40例本土确诊病例 ,其中11例为轻型,29例为普通型。同时,新增2例本土无症状感染者,以及3例境外输入确诊病例 。江苏省的疫情起始于7月20日 ,南京市报告的首例本土确诊病例。
0出行交通政策首先是关于江苏无锡的民航出行政策,相关部门规定,如果在14天之内自己的行程轨迹已经涉及到中高风险地区的话 ,那么在通过民航进行出行时,是需要持有48小时以内的核酸检验报告才行的,同时要求健康码必须为绿码。
江苏多地政策调整概况:6月25日及26日 ,江苏南京 、徐州、常州、苏州 、连云港等多地调整防疫政策,对低风险地区或全域低风险地区来(返)人员实行自由流动措施 。
南京疫情江宁区禄口街道区域上升为高风险
机场的防控压力:禄口机场作为华东地区重要枢纽,航线密集、客流量大 ,增加了疫情扩散风险。近来,机场相关区域已加强管控,定期检测系统被认为有效。高风险地区与防控措施 禄口街道围合区域升为高风险:自7月23日零时起 ,南京市江宁区禄口街道围合区域被调整为高风险地区,其他多地划定为中风险地区,实施分级精准防控 。
以下区域为高风险地区将江宁区禄口街道全域调整为高风险地区。
南京禄口街道全域升级为高风险地区,6地升级为中风险地区。具体情况如下:风险等级调整:7月29日 ,在南京第九场新冠肺炎疫情防控新闻发布会上,市卫健委副主任杨大锁通报,南京禄口街道全域升级为高风险地区 ,同时有6地升级为中风险地区 。新增确诊病例:7月28日0 - 24时,南京新增本土确诊病例18例。
在这112例感染者中,江宁99例、溧水6例 ,高淳区2例,玄武区 、秦淮区、建邺区、鼓楼区、栖霞区各1例。
南京疫情及风险等级调整全员核酸检测情况:7月21日20时南京市启动第一轮核酸检测,7月24日晚8时 ,共发现57例阳性,其中江宁区51例,溧水区4例 ,建邺区1例,高淳区1例 。57例阳性中,本土确诊病例37例,本土无症状感染者20例。风险等级调整:江宁区禄口街道石埝村由中风险地区调整为高风险地区。
确诊病例69:刘某 ,女,44岁,现住江宁区禄口街道石埝村下浣溪自然村 ,从事高校宿管工作。7月25日被诊断为确诊病例,轻型 。
江苏盐城是低风险地区吗
〖壹〗 、需要。根据新冠肺炎防控小组最新要求,出城的话要去居委会或者村里提交申请。盐城属疫情低风险地区 ,从盐城到淮安,需要出示健康码绿码行程码绿码,建议做好48小时核酸检测 ,凭48小时核酸阴性证明再出发 。
〖贰〗、不是什么是高中低风险区域高风险区域:一般是指合计新冠病例超过了50例,而且〖Fourteen〗、天内有聚集性疫情出现。中风险地区:14天以内有新增加确诊病例,合计确诊病例不超过50病例;共合计确诊的病例已超过50例 ,14天以内并无未发生。聚集性疫情 。
〖叁〗 、盐城属疫情低风险地区,从盐城到淮安,需要出示健康码绿码行程码绿码,建议做好48小时核酸检测 ,凭48小时核酸阴性证明再出发。
〖肆〗、中国很多地方都是低风险地区,中高风险地区只是局部少数地方,除了山东临沂 ,像江苏盐城,安徽芜湖等等都是低风险地区。
〖伍〗、盐城盐都区属于:低风险区域 。低风险地区:没有确诊病例,或者是连续14天没有新增确诊的病例。高风险区域:是累计新冠肺炎病例超过了50例 ,而且〖Fourteen〗 、天内是有聚集性疫情发生。中风险地区:14天以内有新增确诊的病例,且累计新冠确诊病例没有超过50例;累计新冠确诊病例超过50例,14天以内未出现聚集性疫情 。
全国疫情风险等级名单是?
〖壹〗、高风险等级地区:以县、市(区)为单位 ,累计病例超过50例,且14天内有聚集性疫情发生的地区。中风险地区:以县市区为单位,存在以下两种情况之一的地区:14天内有新增确诊病例 ,且累计确诊病例不超过50例;或累计确诊病例超过50例,但14天内未发生聚集性疫情。
〖贰〗 、疫情等级划分的4个等级判定主要依据病例数、传播风险及区域防控需求,通常分为低风险、中风险 、高风险和重点管控区域(部分地区可能将“重点管控”单独列为一级或纳入高风险范畴)。以下是具体判定标准及说明:低风险地区判定标准:无新增本土病例:连续14天内无新增本地确诊病例或无症状感染者 。
〖叁〗、查询全国中高风险区:在查询页面底部点击“查看全国中高风险疫情地区”,可获取实时更新的全国中高风险区列表 ,包含具体省份、城市及区域名称。注意事项:风险等级划分依据为当地疫情形势、病例数及传播风险,由省级卫生健康部门动态调整并公布。
〖肆〗 、查询方式:点击进入上海本地宝的风险专题页面,可获取全面的风险地区数据 。附加功能:关注微信公众号“上海本地宝 ” ,在对话框搜索【风险】,即可便捷获取实时更新的全国疫情风险等级和中高风险地区名单。注意:以上数据仅限于中国大陆地区,不包括港澳台。
发表评论