河南省疫情考不考试(河南省疫情防控考生注意事项)
2022年河南省省直考区取消监理师、安全师等四项考试
022年河南省省直考区因疫情防控需要取消了监理工程师、出版、注册城乡规划师和中级注册安全工程师4项资格考试的补考安排,本年度不再安排补考 。 具体说明如下:取消考试的原因郑州市近期疫情防控形势严峻 ,为保障省直考区报考人员及考务工作人员的身体健康和生命安全,经综合研判后决定取消考试。

辽宁:2022年监理工程师职业资格考试暂停举行暂停原定于2022年5月在省直(沈阳市)举行的辽宁考区全国一二级注册建筑师资格考试 、监理工程师职业资格考试和环境影响评价工程师职业资格考试,后续相关工作安排另行通知。

南京考区停考省直考区会取消。因受疫情影响,原定于2022年11月26日、27日举行的省直考区2022年度监理工程师职业资格考试停考 ,南京考区停考省直考区也会取消,后续统一安排已报名缴费成功报考人员的退费事宜 。
监理工程师、造价工程师(一级) 、注册安全工程师等考试按地区分片区设置考区,具体覆盖范围见附件。文件要求各地需严格落实考试安全管理 ,确保考务组织、评审流程规范有序,保障全年考评工作顺利完成。附件:湖北省2025年度人事考评工作计划(含完整考试项目、时间 、考区列表) 。
监理工程师不建议异地报考,各地发布的报名通知中都有明确规定就近报考 ,考生选取现工作地或居住地报考监理工程师考试。监理工程师异地报考一览表 地区 报考要求 北京 考试报名严格执行属地化管理,现工作地或居住地为北京地区的报考人员方可在北京报名参加考试。
025年已明确考点信息根据甘肃省人力资源考试中心发布的2025年监理工程师考试安排,天水考区作为独立设置的考区 ,其唯一考点为天水市卫生学校(地址:天水市秦州区精表路8号) 。该考点为2025年新增的独立考区,仅服务于天水市及周边地区考生,考生需根据准考证信息确认是否在此考点参加考试。

郑州疫情能国考吗
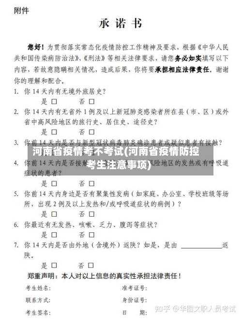
〖壹〗、郑州疫情能国考 ,中直机关及其直属机构2023年度考试录用公务员笔试将于12月3日、4日开考。11月18日,记者从河南省人事考试中心获悉,我省发布了“河南考区借鉴考生疫情防控注意事项及温馨提示”,提醒广大考生注意 。
〖贰〗 、国考郑州防疫要求如下:为保障广大报考者和考试工作人员健康安全 ,各地将根据疫情防控有关部署和要求,结合考试工作实际,采取切实、必要的防疫措施。请报考者及时关注疫情情况和考试防疫要求 ,按照规定进行有关考前准备,并配合做好考试现场疫情防控工作,以免影响正常参加考试。
〖叁〗、国考可以戴口罩 ,且部分情况下必须佩戴 。具体要求如下:多数考区要求全程佩戴多数考区明确要求考生在考试期间全程佩戴口罩,仅在核验身份时短暂摘下。例如北京 、河南、安徽等地规定,考生进出考点、考场及考试期间均需佩戴医用外科口罩或更高防护级别(如N95)的口罩。
〖肆〗、在管控区可以去国考面试。但是需要由社区出具证明并做好审核登记 。疫情防控管控区是开展新型冠状病毒感染肺炎疫情防控工作进行的风险防控区域等级划分的一个划分等级。风险防控区域等级划分根据疫情发展情况适时调整。主要是阳性个案的密接 、次密接及共同暴露高风险人群的居住点、工作点、活动点及周边区域 。
河南省考笔试落下帷幕,近20万人弃考,他们弃考的原因是什么?
〖壹〗 、弃考现象普遍:多位考生反馈所在考场缺考人数较多 ,部分考场几乎一半座位空置。弃考原因可能与省考延期3个月有关,部分考生因备考状态变化或延考时间与毕业季求职冲突而放弃考试。竞争压力分析:整体竞争比攀升:今年招录人数7993人,报名人数55万 ,平均竞争比达73:1(前年47:1,去年63:1) 。
〖贰〗、弃考原因:延期3个月导致部分考生心态和备考状态变化,叠加毕业季找工作等因素,考场缺考现象普遍。有考生反馈所在考场近半座位空置 ,实际借鉴人数与报名人数差异显著。
〖叁〗、月9日河南公务员省考出现20万人弃考现象,主要原因并非开考时间拖延 、疫情限制、找到更好工作或被迫报名,而是考生自身斗志不足、存在侥幸心理及备考不充分 。 具体如下:缺乏必胜斗志:部分考生在报名后面对较高的考录比(如上百比一) ,未战先怯,认为竞争过于激烈,自己难以胜出 ,从而选取放弃考试。
〖肆〗 、河南省考有近20万人弃考的原因,一是连续几个月的延期让很多人心态失衡,二是生活的压力让很多考生放弃考试提早寻找工作 ,三是省考竞争过于激烈让不少人失去信心。每个人的就业选取往往是多种多样的,在报名省考的时候,有的考生也已经做好了其他方面的准备 ,例如事业编、考研等等 。
发表评论