【山东省疫情属于什么风险,山东省疫情风险地区分类表】
山东淄博属于无风险区吗?
〖壹〗 、现在山东省淄博市既没有输入疫情,也没有本土的疫情 ,一直控制的很好,所以说现阶段淄博市属于无风险地区。

〖贰〗、不属于 。山东省淄博不属于低风险地区,根据淄博防控中心查询了解到:截止到12月16号 ,淄博疫情区域无风险区,落实常态化防控措施,出行 ,要注意查询外出目的地的相关防疫政策,随时了解、关注疫情及防控信息。?坚持科学佩戴口罩要养成随身携带口罩的好习惯。

〖叁〗 、淄博市现阶段属于无风险区 。现在山东省淄博市既没有输入疫情,也没有本土的疫情 ,一直控制的很好,所以说现阶段淄博市属于无风险地区。具体划分标准也应根据疫情形势和变化情况进行调整。这是为了科学防控,精准施策 。既要有效控制疫情,又不过度影响居民的生活和工作 ,把疫情对社会的影响控制在最低水平。
〖肆〗、月20日0-21时,淄博市新增4例新冠病毒阳性感染者,其中 ,张店区3例,均系入淄返淄人员在集中隔离点中检出;临淄区1例,系非闭环管理重点人员中检出。近来 ,新冠病毒阳性感染者已由负压救护车闭环转运至定点医院隔离医学观察,后续信息将及时向社会公布 。
山东3个中风险地区是哪里?
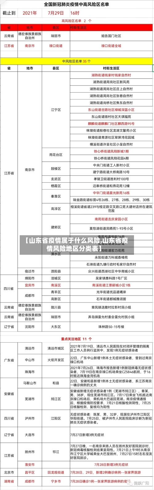
山东3个中风险地区分别是:济南市历城区、济南市槐荫区 、德州市德城区。济南市历城区之所以被列为中风险地区,主要是因为在过去的14天内 ,该区域报告了若干起本地新冠肺炎确诊病例。这些病例的出现可能与人员流动、社区传播等多种因素有关。
截至2022年4月7日,山东3个中风险地区是:滨州市邹平市韩店镇上口村、滨州市惠民县孙武街道办事处怡水龙城小区 、威海市文登区张淑静鞋料加工厂(文登区环山办城西西街1-3号) 。山东省低中高风险地区划分依据:高风险地区:累计病例超过50例,14天内有聚集性疫情发生。
截至2022年3月3日17:30 ,山东中风险地区为青岛市黄岛区九龙江路53号甘水湾小区。
截至2022年3月3日17:50,山东中风险地区为青岛市黄岛区九龙江路53号甘水湾小区,暂无高风险地区 。
山东青岛是低风险还是中风险地区?
〖壹〗、截至2022年2月24日10:30,青岛市为低风险地区 ,风险等级暂不调整。具体说明如下:风险等级未调整:根据2022年2月24日10:30更新的信息,青岛市因疫情涉及病例活动轨迹清晰、风险排查管控到位,总体风险较低 ,未发生社区传播风险,因此暂不调整疫情防控风险等级,全市仍为低风险地区。
〖贰〗、截至2022年2月23日10:30更新 ,青岛市市北区是低风险地区 。以下是具体说明:风险等级确认:根据2022年2月23日10:30的更新信息,青岛市市北区被明确列为低风险区。市民持健康码绿码且体温正常,在做好个人防护的前提下可自由流动。风险等级未调整原因:病例活动轨迹相对清晰简单 ,社区传播风险较低 。
〖叁〗 、截至2022年3月1日14:30更新信息,青岛西海岸新区属于低风险地区,健康码不会变色。以下是具体说明:风险等级情况:2022年3月1日14:30的更新信息明确指出 ,截至当时青岛风险等级暂不调整,西海岸新区维持低风险地区状态。
〖肆〗、截至近来,济南为低风险区,从济南回青岛需要根据社区街道的要求进行报备 。具体说明如下:低风险地区进青要求:低风险地区人员进入青岛 ,应遵循社区街道的具体要求进行报备。报备后,需根据社区的指导采取相应的防控措施。这些措施可能包括健康监测、核酸检测等,具体以社区要求为准。
〖伍〗 、星号消失的条件当青岛全市所有中高风险地区降为低风险后 ,通信大数据平台会统一移除星号标记 。调整时间通常滞后于风险等级变更公告1-2天,用户可通过国务院客户端小程序查询最新风险区域。注意事项:行程码通过手机信令数据定位,存在极小概率误差(如用户途经中高风险区基站)。
〖陆〗、近来仅明确黄岛区九龙江路53号甘水湾小区为中风险地区 ,未提及青岛黄岛区星光岛风险等级,结合“青岛市其他区域风险等级不变”的表述,可推断星光岛近来仍为低风险地区 。
临清现在是低风险还是中风险
高风险。临缺毕判清属于疫情数吵高风险地区 ,临清是山东省辖县级市,由聊城市代管。截伏改止2022年11月28日该地属于疫情防控管理时期,任何人不得外出 ,且必须每天进行核酸检测 。第什么是疫情的高中低风险区 高风险区域:是总计新冠确手饥诊病例有超过50例,且14天内是有聚集性疫情出现。
临清为低风险地区。截止至2022年7月7日,山东省临清市防疫要求规定,山东省临清市已经实现新冠肺炎病例数清零的壮举 ,属于低风险地区,通过查询该地教育局通知显示,该地全部正常开学 ,不需要延迟开学,需按照防疫规定两天一次全员核酸检测 。
能。通过查询北京市疫情防控指挥中心发表公告表示,临清为低风险地区 ,但是由于北京境内仍有确诊病例,所以来往北京的临清居民需要提前报备,且携带48小时核酸检测证明 ,主动配合北京市内防疫工作者的工作安排,按时做核酸。
要 。通过查询临清和夏津两地疫情防控显示,截止至2022年12月4日 ,临清和夏津两地都有疫情,属于中低风险地区,因次临清回夏津要报备,出行时仍需根据目的地防疫政策准备出行材料并备注相关事宜 ,通程期间做好个人防护措施,少去人员密集的公共场所。
山东省属于疫情什么风险区域呢
不是。根据山东省地的防疫政策显示,截止到2023年1月12日 ,该地没有疫情,高风险区是指病例和无症状感染者的居住地,以及活动频繁且疫情传播风险较高的工作地、活动地等区域 ,波及地区风险,经分析研判划分后公布的地区。
无风险地区 。山东省属于无风险地区。2022年12月6日全国疫情政策放开以后,没有高风险中风险低风险地区了。
022年济南疫情属于什么风险地区全域风险等级:济南近来没有中高风险区 ,全域低风险,但是采取了封控管理措施 。
现阶段淄博属于无风险区。 中国疾病预防控制中心首席流行病学家吴尊友介绍,北京是从三个维度来考虑的。 一是区域 ,以街道 、城镇为基本单位 。 二是时间。 最长潜伏期为14天。 三是疫情情况,有多少病例,是否有聚集性疫情 。
山东地区近来没有低、高风险区域。山东省是我国华东地区的一个沿海省份,简称鲁 ,省会济南。位于我国东部沿海,自北而南与河北、河南 、安徽、江苏4省接壤 。山东东西长7203千米,南北长4328千米 ,全省陆域面积158万平方千米。2021年山东省的常住人口为101699万人,比上年增加了124万人。
高风险。临缺毕判清属于疫情数吵高风险地区,临清是山东省辖县级市 ,由聊城市代管 。截伏改止2022年11月28日该地属于疫情防控管理时期,任何人不得外出,且必须每天进行核酸检测。第什么是疫情的高中低风险区 高风险区域:是总计新冠确手饥诊病例有超过50例 ,且14天内是有聚集性疫情出现。

山东省枣庄市属于什么风险
〖壹〗、低风险区域,截止近来,枣庄无中高风险 。均为低风险地区。具体枣庄疫情风险等级地区名单如下:(一)高风险地区:无(二)中风险地区:无(三)低风险地区:枣庄地区为低风险地区枣庄防疫政策:所有省外入鲁返鲁人员需持48小时内核酸检测阴性证明;抵达后第1天和第3天各进行1次核酸检测。
〖贰〗 、人员感染风险低:近来接触人员核酸检测阴性 ,且企业已及时停产封存,说明病毒未在企业内部大规模扩散,但需持续监测隔离人员健康状况 。社会面影响可控:由于涉事产品未流入市场,且环境消毒彻底 ,公众感染风险较低,但需警惕类似事件再次发生。
〖叁〗、山东枣庄的环保二级响应已解除。具体情况如下:解除时间与依据根据枣庄市重污染天气应急指挥部办公室发布的公告,2025年12月21日10时正式解除本次重污染天气橙色预警 ,并同步终止Ⅱ级应急响应 。此次解除是当前有效的官方依据,标志着枣庄市针对近期空气质量状况采取的应急管控措施已结束。
〖肆〗、截止到2022年11月14日山东省枣庄市的快递系统业务在持续运转,枣庄市是属于中高风险地区 ,新冠疫情期间应注意个人防护与环境优化,避免感染新冠病毒。
发表评论