【高风险疫情有哪个省,高风险疫情地区有哪些】
中国疫情最严重的三个省
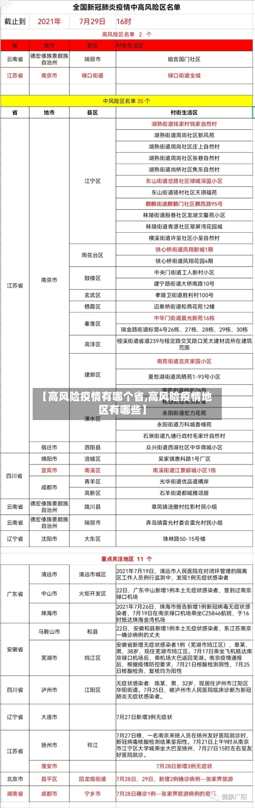
〖壹〗、江苏省是近来全国疫情最为严重的省份之一 。根据最新的中高风险区域名单,江苏省拥有2个高风险地区和50个中风险地区。8月1日 ,江苏新增40例本土确诊病例,其中11例为轻型,29例为普通型。同时 ,新增2例本土无症状感染者,以及3例境外输入确诊病例 。

〖贰〗 、疫情最严重的三个省是湖北省、广东省和河南省。湖北省是疫情爆发的中心地带,尤其是武汉市。这里最初出现了大量病例 ,并迅速成为全国乃至全球关注的焦点 。湖北省的疫情严重程度与武汉市的华南海鲜市场有关,这里被认为是病毒传播的源头之一。随后,湖北省及武汉市采取了严格的封城措施,以遏制病毒的传播。

〖叁〗、辽宁 、安徽、湖南三地因防控非洲猪瘟不力 ,共有223人被问责,主要涉及瞒报疫情、监测排查不力 、履职不到位等问题。具体说明如下:问责背景:国务院办公厅督查室针对辽宁、安徽、湖南三省非洲猪瘟疫情集中连片发生、小范围流行的情况发出督办函,要求对查实问题严肃追责 。
〖肆〗 、自2019年底我国爆发新冠疫情以来 ,至今疫情仍未完全消退。 当前,疫情最严重的三个省份分别是江苏、云南和河南。 以江苏省为例,根据现有数据 ,该省近来有两个高风险地区和50个中风险地区 。
2022全国中高风险地区一览表最新(实时更新)
截至近来,国内共有2个高风险地区,76个中风险地区 ,主要分布在陕西省、河南省 、浙江省等地,以下为详细信息(数据不包括港澳台地区):高风险地区:具体地区名单会随疫情形势动态调整,可通过权威渠道实时查询。高风险地区通常意味着当地疫情较为严重 ,传播风险高,会采取更为严格的防控措施,如封控管理、全员核酸检测等。
全国中高风险地区名单持续更新如下:截至2022年6月21日,全国有高风险地区11个 ,中风险地区38个如下 。
022年全国中高风险地区查询可通过以下两种主要方式实现:查询方式一:国务院客户端小程序——疫情风险等级查询入口获取:通过微信搜索“国务院客户端”小程序,进入后即可找到“疫情风险等级查询 ”功能入口。
自2022年1月11日18时起,天津新增3个高风险地区和5个中风险地区 ,具体调整情况如下:高风险地区 津南区辛庄镇林锦花园 津南区辛庄镇林绣花园 津南区咸水沽镇丰达园以上3个区域因疫情形势严峻被划定为高风险地区,需严格落实封控措施,包括人员足不出户、服务上门等。
信息查询渠道 官方平台:通过“长沙发布”“湖南疾控”等微信公众号或政府官方网站获取最新风险等级名单 。第三方工具:微信搜索“长沙本地宝 ”公众号 ,回复“风险”即可查询全国及湖南各地风险等级,数据与官方同步更新。
国内那个省疫情高风险
〖壹〗 、近来全国共有5个高风险地区,分布在内蒙古、北京、甘肃 、宁夏、黑龙江。中风险地区:新增9个中风险地区 ,涉及河南郑州市、周口市,云南瑞丽市,辽宁大连市 ,四川成都市 。近来全国共有66个中风险地区,分布在内蒙古 、北京、甘肃、宁夏、山东 、黑龙江、江西、河北 、四川、河南、江苏 、重庆、辽宁、云南14个省级行政区。
〖贰〗 、江苏省,河南省,河北省 ,河北省,新疆。截至2022年11月14日,防疫政策显示 ,国内江苏省,河南省,河北省 ,河北省,新疆,疫情高风险。疫情防控主体责任意识 ,严格执行各项疫情防控工作要求,坚决落实好各项疫情防控举措,共同构建更加牢固的市场领域防疫安全屏障 。
〖叁〗、当前 ,疫情最严重的三个省份分别是江苏、云南和河南。 以江苏省为例,根据现有数据,该省近来有两个高风险地区和50个中风险地区。 2021年8月1日,江苏新增本土确诊病例40例 ,其中11例轻型,29例普通型;新增本土无症状感染者2例 。
〖肆〗 、截至近来,国内共有2个高风险地区 ,76个中风险地区,主要分布在陕西省、河南省、浙江省等地,以下为详细信息(数据不包括港澳台地区):高风险地区:具体地区名单会随疫情形势动态调整 ,可通过权威渠道实时查询。
〖伍〗、哪个省市疫情严重 —— 疫情最为严重的三个省份江苏,云南,河南。根据我们国家现有的中高风险的名单地区来看 ,江苏省现在的疫情最为也正在全省一共有两个高风险地区和50个中风险地区 。
〖陆〗 、阶段来说,疫情最为严重的是中国的台湾省,其次就说中国的江苏省。我现在还有好几千人是再感染 ,而江苏现在也不差。

发表评论