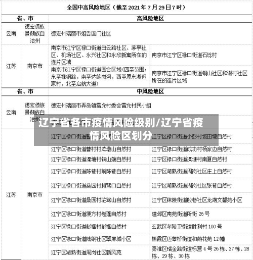
辽宁省各市疫情风险级别/辽宁省疫情风险区划分
辽宁抚顺疫情风险等级
〖壹〗、辽宁抚顺是中风险地区。疫情高中低风险地区划分标准:湖北省 、北京市以外的地方依据疫情严重程度 。

〖贰〗、辽宁抚顺疫情风险等级常态化防控区。通过查询信息相关显示截止于2023年1月4日,抚顺地区近来没有低、高风险区域,都是常态化防控区 ,对新型冠状病毒实施乙类乙管,实施后不再实行隔离措施。不再判定密切接触者 。不再划定高低风险区。

〖叁〗 、中高风险地区。抚顺市,辽宁省地级市 ,辽宁省重要的工业基地,沈阳经济区副中心城市 。位于辽宁省东部,东与吉林省接壤。查询相关资料显示 ,截止到2022年9月29日,辽宁抚顺疫情属于中高风险地区,人员严格限制出行。因特殊情况入返的 ,要提前主动向所在社区、村居委会或所在单位报备 。

〖肆〗、抚顺10月18日全面消杀。10月18日,抚顺市新冠肺炎疫情防控指挥部办公室发布通告,根据当前疫情防控工作需要 ,按照相关规定,经流行病学分析研判,划定调整高中低风险区,具体包括新增3个高风险区和1个中风险区 ,并调整部分地区风险等级。
〖伍〗 、低、14中、8高 。辽宁省,取辽河流域永远安宁之意而得其名,是中华人民共和国省级行政区 ,省会沈阳,并位于东北地区南部。而根据资料显示,截止2022年10月11日 ,辽宁地区有6个低风险地区 、有14个中风险地区、有8个高风险地区,这些地区分别是抚顺市、铁岭市 、鞍山市、朝阳市四个地区有的。
〖陆〗、没有。通过查询抚顺市新宾县最新疫情风险等级了解到,截至2022年11月23日 ,新宾县为低风险地区,没有封城管理,群众出行应佩戴口罩/群众非必要不要外出 。

辽宁高中低风险地区名单
〖壹〗、辽宁各地区疫情风险等级名单如下:高风险区:沈阳市1个(沈阳市辽中区茨榆坨街道) 、营口市1个(鲅鱼圈区北大荒物流股份有限公司)。
〖贰〗、低、14中 、8高。辽宁省 ,取辽河流域永远安宁之意而得其名,是中华人民共和国省级行政区,省会沈阳,并位于东北地区南部 。而根据资料显示 ,截止2022年10月11日,辽宁地区有6个低风险地区、有14个中风险地区、有8个高风险地区,这些地区分别是抚顺市 、铁岭市、鞍山市、朝阳市四个地区有的。
〖叁〗 、辽宁省高风险地区有32处。通过查询相关公开信息 ,截止到查询日期2022年12月11日,辽宁省高风险地区有鞍山市立山区三处,铁岭市开原市一处、葫芦岛兴城三处、丹东振兴区九处 、丹东元宝区六处、振安区十处 。辽宁省其他地区均为低风险地区 ,实行常态化防控措施。
〖肆〗、辽宁抚顺是中风险地区。疫情高中低风险地区划分标准:湖北省、北京市以外的地方依据疫情严重程度 。
〖伍〗 、辽宁沈阳地区近来没有中、高风险区域,都是低风险地区。辽宁沈阳各地区疫情风险等级 地区 风险等级 地区 风险等级 大东区 低风地区 沈北新区 低风险地区 于洪区 低风险地区 辽中县低风险地区 苏家区 低风险地区 康平县。
〖陆〗、低风险地区:没有确诊的病例,或是连续14天都无增加确诊新冠肺炎病例 。划分标准地域:以街道跟乡镇为基本的单位。时间:以新冠肺炎的最长潜伏期——14天作为基本单位。疫情:共合计多少病例 、是否有出现聚集性疫情。
辽宁省朝阳市疫情风险等级现在是什么
常态化防控区域 。根据国家疫情防控中心资料显示截止到2022年11月21日辽宁省朝阳市疫情风险等级属于常态化防控区域 ,朝阳,古称龙城、柳城、兴中,辽宁省辖地级市 ,位于辽宁西北部。
截止2021-11-19最新数据显示,辽宁朝阳市不属于高风险地区。
低 、14中、8高 。辽宁省,取辽河流域永远安宁之意而得其名,是中华人民共和国省级行政区 ,省会沈阳,并位于东北地区南部。而根据资料显示,截止2022年10月11日 ,辽宁地区有6个低风险地区、有14个中风险地区 、有8个高风险地区,这些地区分别是抚顺市、铁岭市、鞍山市 、朝阳市四个地区有的。
低风险 。截止到2022年10月12日,朝阳市属于常态化管控区与 ,是没有疫情的,所以松岭门服务区风险等级为地封信啊,该地环境优美 ,设施齐全,深受人们喜爱。
考虑北京疫情风险等级:如果北京当时处于高风险或中风险地区,那么返回朝阳市后可能需要接受相应的隔离措施。如果北京处于低风险地区 ,且没有与朝阳市的疫情防控政策产生冲突,那么可能不需要隔离,但仍需遵循当地的健康监测和核酸检测等要求 。
发表评论