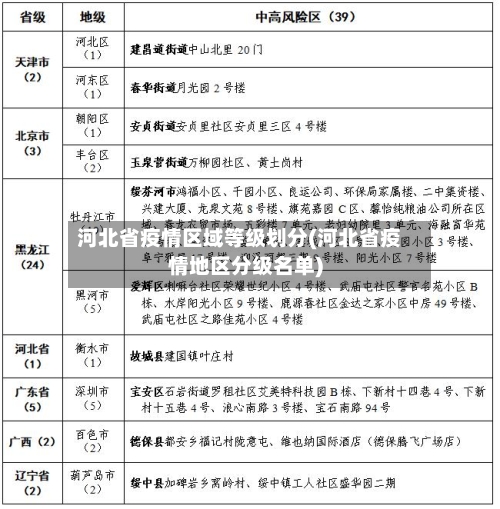
河北省疫情区域等级划分(河北省疫情地区分级名单)
河北省邢台市宁晋县是高风险地区吗?
〖壹〗 、截止2021-11-13 18:39:07 最新数据显示,邢台宁晋地区近来没有中、高风险区域 ,都是低风险地区 。疫情的高中低三个风险等级区域划分标准什么是疫情高中低风险地区高风险地区:是指总计新冠病例超过50例,同时〖Fourteen〗、天内是有聚集性疫情出现。

〖贰〗 、因为河北邢台市,现在是中高风险控制地区 ,需要有你所在地社区的长期居住证明 ,主要是证明你不是在中高风险控制的地区范围 ,同时你的健康通行码是绿色的 ,去济南机场接人 ,下高速 会让你通过的 。
〖叁〗、解封了 。根据疫情防控官方网站查询可知,邢台宁晋县属于常态化防控区域高风险区域,疫情得到良好控制 ,截止到2023年5月26日,宁晋大禾城是解封状态。宁晋县,隶属于河北省邢台市 ,位于河北省中南部,北接石家庄。
河北沧州是中高风险地区吗
河北沧州前往厦门是否需要隔离,需根据出发地疫情风险等级判断 ,中高风险地区人员需隔离,低风险地区人员需健康监测及核酸检测。 具体如下:中高风险地区人员:沧州中高风险地区人员应暂缓来(返)厦,待所在地区风险等级降至低风险后方可来(返)厦 。
疫情危险等级划分为:高风险地区 ,一般是指累计新冠病例超过了50例,同时〖Fourteen〗、天内是有聚集性疫情发生;中风险区域,14天以内有新增新冠确诊病例,合计新冠肺炎确诊病例未超过50病例合计确诊的病例超过50例 ,14天之内未未发生聚集性疫情;低风险地区,没有确诊新冠肺炎病例,或连续14天都无新增加确诊新冠病例。
河北省沧州市不是高风险地区。根据沧州市疫情防控部发布的疫情通告 ,自2022年12月16日止,沧州没有确诊病例和疑似病例,不是中高风险地区 ,近来河北省只有石家庄和邢台是中高风险地区,其它都是低风险地区 。
截止2022年09月26日14时,沧州暂无高中低风险地区 ,全域都是常态化防控区域。沧州,河北省辖地级市,地处河北省东南部、河北平原东部的黑龙港流域 ,位于北纬37°29′~38°57′,东经115°42′~117°50′之间。
沧州献县属于中风险地区 。根据疫情防控的等级划分,全国各地区被分为高风险地区 、中风险地区和低风险地区。其中,沧州市献县被划分为中风险地区。这意味着该地区存在一定的疫情传播风险 ,需要采取相应的防控措施,如加强人员流动管理、开展核酸检测、加强环境消杀等,以防止疫情的进一步扩散 。
河北风险等级一览表
藁城区:全域为高风险地区 新乐市:全域调整为高风险地区 中风险地区 长安区:河北省胸科医院公寓北区 高新区:同祥城小区C区正定县:冯家庄村 、东平乐村 平山县:访驾庄村赵县:任庄村 邢台市 高风险地区 南宫市:全域调整为高风险地区。
风险等级划分依据根据公开信息 ,天津河北区当前未被调整为中高风险地区,整体仍属于低风险区域。风险等级的判定通常基于病例数量、传播链清晰度、防控措施有效性等因素,近来河北区尚未达到中高风险标准 。
截至2022年11月10日 ,石家庄划定49个高风险区 、13个中风险区,其他区域风险等级不变。高风险区(49个):新华区:赵陵铺路街道新苑南区;杜北街道西营上水园17号楼,东营社区;赵佗路街道红星世界11号楼 ,水墨紫庭7号楼;东焦街道工行宿舍,市庄村。
第风险区外溢人员管控高风险区域:高风险区外溢人员隔离要求为“7天居家隔离 ”,居家隔离期间不得外出、赋码管理。在隔离第5以及第7天各进行1次核酸检测 。低风险区域:流入地对有低风险地区7天旅居史的人3天内完成两次核酸检测(3天2检)。
高风险。根据疫情防控指挥部查询显示可知截止到2022年12月6日 ,河北地区有3251个高风险地区,属于高风险等级 。出行时仍需根据目的地防疫政策准备出行材料并备注相关事宜,通程期间做好个人防护措施,少去人员密集的公共场所。河北 ,简称“冀”,是中华人民共和国省级行政区,省会石家庄。
河北保定属于什么风险地区
从行政区划上 ,定州属于保定市,因此大数据抓取会显示保定为中风险或者高风险地区 。他表示,近来除定州外 ,保定市其他地区均为低风险地区。行程码保定市后标记星号,并进一步说明“保定存在中风险或高风险地区,并不表示用户实际到访过这些中高风险地区” ,这也是方便为市民进行解释。
截止到2022年5月5日,河北省保定市属于低风险地区 。低风险地区指的是累计无确诊新冠肺炎病例,或连续14天没有增加确诊新冠肺炎病例。保定 ,古称上谷、保州 、保府,因城池似靴,又名靴城,位于河北省中心地带、太行山东麓 ,是京津冀地区中心城市,中国(河北)自由贸易试验区组成部分。
理论上不用隔离,因为保定属于低风险地区 ,但是还是建议自我隔离,而且社区应该也会要求你进行隔离,毕竟在外人看来你是从河北回来的 ,避免给别人造成心理负担 。
高风险地区,通过查询保定银行的资料,截止到2022年11月23日 ,该银行阳光支行处于高风险地区,所以为关门状态,没有营业。保定市位于河北省的中部地区 ,是京津冀地区中心城市和中国自由贸易试验区组成部分。
因为河北保定属于低风险区,所以学生们放假后回家进行防疫工作是不牵扯什么问题的。
河北保定人现在可以去天津,但需根据自身所在区域的风险等级遵守相应的防疫规定,具体如下:低风险地区返津人员:原则上不限制人员流动 。2022年3月15日前 ,返津人员需持48小时内核酸阴性证明。中高风险地区返津人员:抵津前14天内,具有中高风险地区旅居史,需实施48小时内核酸检测阴性证明核验制度。
河北省霸州市属于什么风险等级
〖壹〗、工作地等区域 ,划为高风险区域,高风险区域的单位划定通常位楼栋 、单元,不得随意扩大;当疫情传播风险不确定或者存在社区广泛传播的情况下 ,可以适当调整扩大高风险区划定范围;低风险区:高风险区所在县(市、区、旗)的其他区域为低风险区 。如何应对高风险地区施行封控措施,即:足不出户、上门服务。
〖贰〗 、低风险。根据疫情防控要求,截止到2022年9月17日 ,河北霸州进行常态化管理,属于低风险地区 。疫情期间,注意佩戴口罩 ,少聚集。
〖叁〗、根据疫情防控需要,按照《新型冠状病毒肺炎防控方案》和《关于进一步优化新冠肺炎疫情防控措施科学精准做好防控工作的通知》规定,经研判,决定自2022年11月25日起 ,将以下区域划定为高风险区,实行“足不出户,上门服务 ”等封控措施。霸州市经济技术开发区堤角村 。裕华街道办事处何庄村。
〖肆〗、霸州市锦源家具有限公司近来处于存续状态 ,但存在较多经营风险和法律纠纷。以下是具体信息:基本信息该公司成立于2010年4月21日,法定代表人为薛玉超,注册资本及实缴资本均为2000万元 ,企业类型为有限责任公司(自然人投资或控股) 。
〖伍〗 、雄安新区:雄县、安新县、容城县属于低风险地区。

发表评论