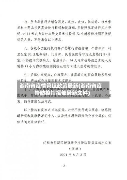
湖南省疫情管理政策最新(湖南省疫情防控指挥部最新文件)
哪些地方回湖南要隔离?
〖壹〗、高风险地区 集中隔离:通常情况下,来自高风险地区的人员需要实施一定期限(如长沙市要求的14天)的集中隔离医学观察 。核酸检测:集中隔离期间 ,会要求多次核酸检测,以确保安全。中风险地区 隔离方式:来自中风险地区的人员可能需要实施一定期限的居家隔离医学观察或集中隔离,具体天数可能因实际情况而有所不同。

〖贰〗 、从深圳宝安回湖南常德并居家隔离 ,可借鉴以下流程和注意事项:前期准备了解政策:提前向老家社区工作人员、已回家的同学朋友打听疫情防控措施,明确从深圳宝安(低风险地区)回家是否需要集中隔离或居家隔离 。确保符合低风险地区回家不用集中隔离的条件后,再着手买票回家。

〖叁〗、凭绿色健康码可前往长沙。[注意]长沙以外地区的政策 ,需要询问当地疫情防控部门 。湖南隔离政策 长沙隔离政策最新 低风险 低风险地区持绿码人员可正常出行和复工。

〖肆〗 、根据最新的防疫政策,从广东返回湖南的旅客,如果出发地和目的地均属于低风险地区 ,通常不需要隔离。只需提供有效的核酸检测证明和绿色行程卡,即可满足防疫要求 。深圳和湖南近来都划分为低风险区域,因此,遵循适当的防疫措施和遵守当地规定是每位公民的责任。同时 ,请大家注意避免前往人多的场所。
外地返乡人员最新规定
这一规定让部分计划提前返乡的人员感到困扰,担心在1月28日前返乡是否需要遵循相关检测和监测要求。实际上,1月28日之前返乡人员是否需核酸检测以目的地要求为准;而1月28日春运开始后返乡人员则须在返乡后第7天和第14天分别做一次核酸检测 。
022年四川返乡人员是否需要隔离 ,需根据其来源地及旅居史的风险等级判断,具体政策如下:入境人员从四川省口岸入境的人员,需实行14天集中隔离。解除隔离后 ,若目的地为省内,由各市州闭环接回当地,继续实行7天居家或集中隔离;若目的地为省外 ,则闭环送至机场、车站,并向目的地通报信息。
如在旅途中出现发热、乏力或干咳等不适症状,应立即向乘务人员报告 ,并尽快前往最近的医疗机构发热门诊 。抵达目的地后的管理:高风险区或重点涉疫地区的返乡人员,需立即进行“落地检”,并在7天内居家隔离医学观察。不具备居家隔离条件者,需集中隔离。

湖南省对抗疫一线医护人员政策
〖壹〗 、湖南省对抗疫一线医护人员的政策涵盖多个方面 ,具体如下:发放临时性工作补助过渡期内(2022年12月7日至2023年3月31日),对直接参与疫情防控救治的相关医护人员分类发放补助:直接接触病例的医护人员按300元/天标准发放,其他参与人员按200元/天标准发放 。
〖贰〗、表中仅列出部分政策 ,排名不分先后(注:青海省、辽宁省 、四川省等地区援鄂医疗队发放临时性工作补助的标准是每人每天600元) 从上述公示的补贴标准可以看出,各省市对抗疫一线医务人员给予的临时性工作补助基本与国家规定的补助标准一致,但最终落实发放到位 ,还需要各级地方财政的鼎力支持。
〖叁〗、政策倾斜对象 卫生专业技术人员:直接参与疫情防控的医护人员、公共卫生人员等。科研攻关人员:从事新型检测试剂、抗体药物 、疫苗、诊疗方案、病毒病原学和流行病学研究等一线科研人员 。其他相关人员:政策明确覆盖范围以卫生和科研领域为主,但部分地区可能根据实际情况扩大至其他抗疫一线岗位。
外省入湘人员最新防疫政策
〖壹〗 、湖南健康码新增蓝码主要针对外省入湘人员,对普通市民的影响较小 ,蓝码人员可正常通勤、就医和乘坐公共交通工具,但需避免前往人员密集场所并按时完成核酸检测。 具体影响如下:适用范围与人群蓝码主要覆盖外省入湘人员,即从其他省市进入湖南后 ,5天内健康码自动变为蓝色(红黄码除外),并伴随弹窗提示 。
〖贰〗、回湖南需要申报。根据当前防疫政策,湖南省疾病预防控制中心要求所有入(返)湘人员需持48小时内核酸检测阴性证明,并及时做好登记报备。具体说明如下:报备对象:所有入湘 、返湘人员均应在抵湘后第一时间进行报备 ,通过湖南健康码首页的“便民服务 ”中“返湘报备”进行信息报备。
〖叁〗、截至2022年11月27日,外省入湘人员最新防疫政策为:入湘人员应至少提前1天,在湖南省居民健康卡“入湘报备”小程序上主动报备 。未提前报备的 ,须在火车站、汽车站 、机场、码头、高速公路查验点 、国省道等第一入湘点进行现场报备。
〖肆〗、主动报备 入(返)湘人员抵达湖南前,应至少提前1天通过“湖南省居民健康卡 ”的“入湘报备”小程序或目的地的登记报备小程序进行报备。核酸检测 入(返)湘人员需持有48小时内的核酸检测阴性证明 。
湖南省还有监控户高风险消除还是监控户吗
〖壹〗、湖南省不再把原“监控户”相关表述当作官方分类,原高风险人员依据国家和湖南省最新防疫政策调整了管控措施 ,不存在“监控户 ”这种说法。政策调整背景1)从2023年起国家优化调整疫情防控政策,取消了原有的密切接触者、高风险人员等集中隔离以及“监控户”相关管理方式。
〖贰〗 、湖南省近来对监控户的管理政策是动态调整的,高风险状态消除后 ,通常会根据实际情况调整管理等级,不再按原高风险监控户对待,但具体需结合当地最新防控要求 。政策调整的核心逻辑 监控户的划分主要基于疫情防控需求 ,随着疫情形势变化,各地会优化管控措施。
〖叁〗、高风险消除后,就不再是监测户了。理解了背景后,我们来详细说说这其中的过程 。监测户 ,以前也叫“监控户”,是指那些因为生病、受灾或发生意外等情况,存在返贫或致贫风险的农户。相关部门会把他们列为重点监测和帮扶的对象。
5月7日浏阳发布最新防疫提醒
所有外省来(返)浏人员 、省内有疫情发生的市州来(返)浏人员 ,须在抵浏前两天报备,并持48小时内核酸检测阴性证明返浏 。抵浏后24小时内需再进行一次核酸检测,落实自我健康监测等措施 ,符合防疫条件方可返岗(学)。各企事业单位需督促本单位人员遵照执行。
火箭提拔人家是通过年轻干部选拔出来的。2012年11月20日上午,市十五届人大常委会召开第三十五次会议,会议同意曹立军辞去浏阳市人民政府市长 ,任命余勋伟为浏阳市人民政府副市长,同时决定余勋伟代理浏阳市人民政府市长职务 。
假期人员流动大,跨地区疫情传播风险明显增加 ,为严防疫情输入,浏阳市新型冠状病毒感染的肺炎防控指挥部办公室发布紧急提醒:所有省外来浏人员、省内有本土疫情区县来浏人员,包括在国庆假期出行准备返浏的市民群众和务工朋友,均需提前2天报备。
发表评论