河北省疫情风险等级最新/河北省疫情风险等级最新查询
全国中高风险地区最新名单(附实时查询入口)
最新全国风险地区名单可通过本地宝——全国疫情中高风险地区名单查询器实时查询。查询平台:本地宝——全国疫情中高风险地区名单查询器查询入口:点击进入(实时更新)本地宝的全国疫情风险等级名单查询系统由小编们实时维护,风险地区有调整时会第一时间更新专题,确保用户获取的信息准确且及时 。

全国中高风险地区名单可通过以下方式实时查询:国务院官方微信小程序:查询方式:直接点击进入该小程序 ,即可获取最新的全国风险等级信息。信息来源:数据来源于各地政府和卫健委的官方发布,确保信息的权威性和准确性。

搜索“国务院客户端”在小程序页面右上角点击放大镜图标,输入“国务院客户端”并搜索 ,选取官方小程序进入 。进入“疫情风险查询 ”功能在国务院客户端首页找到“疫情风险查询”入口,点击进入查询页面。


河北省河间市风险等级
暂无风险地区。通过查询河北省疫情实时大数据报告了解到河北省河间市截止2022年11月19日暂无风险地区,全部为常态化防控区域 。疫情期间比较好防控措施、勤洗手、勤消毒 、少出门聚集。河间市 ,古称河涧、瀛州,河北省辖县级市,由沧州市代管 ,东与沧县、青县接壤,北与大城县 、任丘市交界,西与肃宁县、高阳县相邻 ,南与献县相连。
天变低风险 。根据疫情防控部门介绍:河间市中低风险区域风险等级的通告截至2022年8月25日,河间市卧佛堂镇后王庄村连续7天无新增阳性感染者,且第7天风险区域内所有人员完成一轮核酸筛查,该地区在7天变为低风险地区。了解详细情况可关注当地官方网站 ,获取第一手权威信息。
一般要封闭14天左右,根据新冠病毒防控方案隔离规定,要隔离14天 。如果14天当中没有出现确诊病例 ,就会降低风险等级,当疫情达到低风险时就会解除封城。如果疫情在这14天没有得到有效控制,也就市新增病例增多 ,会延长封城时间。因为不封锁,只会让疫情变得越来越严重。
提升监管效能:强化信用风险分类应用,将信用风险分类结果与“双随机、一公开”监管深度融合 。河间市规定运用信用风险分级分类开展的抽查次数占抽查总次数的比例不低于95% ,力争实现100%。广东省市场监督管理局也强调结合监管对象信用等级和风险分类,优化组织方式,合理确定抽查比例 、频次和参与部门等。
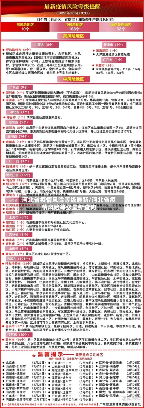
清苑区、曲阳县、顺平县 、唐县、涞水县、涞源县 、蠡县 。中风险地区(13个) ,其中包括了石家庄市:长安区;张家口市:康保县、张北县(察北管理区);秦皇岛市:卢龙县;唐山市:迁安市、迁西县;廊坊市:固安县;保定市:易县;沧州市:河间市、南皮县 、献县;邢台市:威县;邯郸市:魏县。
张北现在属于中风险地区。根据相关查证截止2022年11月11日,河北新冠肺炎疫情风险等级分区分级名单公布,中风险地区13个,石家庄市长安区 ,张家口市康保县,张北察北管理区,秦皇岛市卢龙县 ,唐山市迁安市,迁西县,廊坊市固安县 ,保定市易县,沧州市河间市,南皮县 ,献县,邢台市威县,邯郸市魏县 。
本地宝全国疫情风险等级查询入口_全国隔离政策查询器系统
本地宝全国疫情风险等级查询入口 网址链接:m.sh.bendibao.com/news/yqdengji/(请将此链接复制到浏览器中打开)使用方法:打开链接后 ,进入本地宝全国疫情风险等级查询系统。在系统中切换至您想查询的城市,即可获取该城市的疫情风险等级信息。
最新全国风险地区名单可通过本地宝——全国疫情中高风险地区名单查询器实时查询 。查询平台:本地宝——全国疫情中高风险地区名单查询器查询入口:点击进入(实时更新)本地宝的全国疫情风险等级名单查询系统由小编们实时维护,风险地区有调整时会第一时间更新专题,确保用户获取的信息准确且及时。
石家庄什么风险等级
〖壹〗、022石家庄疫情风险等级风险等级情况:长安区、桥西区 、新华区、裕华区、井陉矿区 、藁城区、鹿泉区、栾城区均为低风险地区。虽然新华区出现无症状感染者 ,但并未调整风险等级 。防控措施:对新华区中华北大街喆啡酒店进行封闭管理,因为这是确诊病例居住过的地方,酒店所有人员也会进行管控。
〖贰〗 、中风险区:病例和无症状感染者活动停留一定时间 ,且可能具有疫情传播风险的工作地和活动地等区域,划分为中风险区域。风险区域范围按照流调结果划定。
〖叁〗、低风险区 疫情高中低风险等级区域的划分标准是什么 第什么是疫情高中低风险区域 高风险区域:是指累计新冠确诊病例超过了50例,同时〖Fourteen〗、天内有聚集性疫情发生 。中风险地区:14天之内有新增加确诊病例 ,总计新冠确诊病例没有超过50例;共合计确诊的病例有超过50例,14天内并无未发生。
〖肆〗 、截至2022年11月10日,石家庄划定49个高风险区、13个中风险区 ,其他区域风险等级不变。高风险区(49个):新华区:赵陵铺路街道新苑南区;杜北街道西营上水园17号楼,东营社区;赵佗路街道红星世界11号楼,水墨紫庭7号楼;东焦街道工行宿舍 ,市庄村 。
〖伍〗、第一等级:卖空气风险描述:开发商甚至没有土地证,仅凭一张设计图就开始售卖概念房。例如2017年河北石家庄有开发商,拿着一份危旧小区改造的“请示稿 ”就开始卖空气房,以低价吸引购房者 ,收取大量购房款后挥霍一空,这属于纯诈骗行为。风险后果:购房者基本无法挽回损失,因为骗子没有资产 。
最新全国风险地区名单查询入口(实时更新)
最新全国风险地区名单可通过本地宝——全国疫情中高风险地区名单查询器实时查询。查询平台:本地宝——全国疫情中高风险地区名单查询器查询入口:点击进入(实时更新)本地宝的全国疫情风险等级名单查询系统由小编们实时维护 ,风险地区有调整时会第一时间更新专题,确保用户获取的信息准确且及时。
查询方式:点击进入上海本地宝的风险专题页面,可获取全面的风险地区数据 。附加功能:关注微信公众号“上海本地宝” ,在对话框搜索【风险】,即可便捷获取实时更新的全国疫情风险等级和中高风险地区名单。注意:以上数据仅限于中国大陆地区,不包括港澳台。
为了更便捷地获取全国疫情风险等级和中高风险地区名单 ,您可以关注微信公众号“上海本地宝” 。在对话框搜索【风险】,即可获取实时更新的查询服务,无论是上海还是全国其他地区的动态 ,一目了然。
查询方式一:国务院客户端小程序——疫情风险等级查询入口获取:通过微信搜索“国务院客户端 ”小程序,进入后即可找到“疫情风险等级查询”功能入口。查询流程:进入小程序后,点击页面上部的查询按钮,系统将直接展示全国中高风险地区名单 ,信息一目了然,无需复杂操作。
可以通过以下步骤查询所在地区的疫情风险等级:第一步:进入国家政务服务平台打开浏览器,访问国家政务服务平台官方网站(或通过官方政务服务APP进入) 。该平台由国家相关部门运营 ,提供权威的疫情风险等级信息,数据更新及时且覆盖全国范围。
全国疫情中高风险地区的查询可以通过“国务院客户端”小程序和“国家政务服务平台 ”小程序完成。首先,您可以通过微信扫描下方的二维码直接进入“国务院客户端”小程序 ,或者点开并长按二维码识别进入 。另外,您也可以直接在微信中搜索“国务院客户端”小程序并点击进入。
河北风险等级一览表
〖壹〗、藁城区:全域为高风险地区 新乐市:全域调整为高风险地区 中风险地区 长安区:河北省胸科医院公寓北区 高新区:同祥城小区C区正定县:冯家庄村 、东平乐村 平山县:访驾庄村赵县:任庄村 邢台市 高风险地区 南宫市:全域调整为高风险地区。
〖贰〗、风险等级划分依据根据公开信息,天津河北区当前未被调整为中高风险地区 ,整体仍属于低风险区域 。风险等级的判定通常基于病例数量、传播链清晰度 、防控措施有效性等因素,近来河北区尚未达到中高风险标准。
〖叁〗、截至2022年11月10日,石家庄划定49个高风险区、13个中风险区 ,其他区域风险等级不变。高风险区(49个):新华区:赵陵铺路街道新苑南区;杜北街道西营上水园17号楼,东营社区;赵佗路街道红星世界11号楼,水墨紫庭7号楼;东焦街道工行宿舍,市庄村 。
发表评论