山东省所有疫情风险区/山东省所有疫情风险区名单最新
山东疫情高风险区域的有哪些
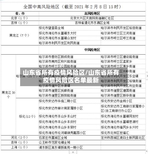
〖壹〗 、截至2022年3月3日17:50,山东中风险地区为青岛市黄岛区九龙江路53号甘水湾小区 ,暂无高风险地区 。

〖贰〗、近来青岛莱西市,滨州市,淄博市 ,德州禹城市,威海市为高风险地区。疫情的高中低风险地区划分标准是依据一个街道或者乡镇14天内是否有新冠确诊病例、有多少病例,来进行划分高中低这三个风险等级 ,且具体的划分标准还需要按照新冠肺炎疫情转变进行适时调整。

〖叁〗 、山东除了德州和潍坊都有疫情 。通过查询相关公开信息显示:截止2022年11月29日山东省疫情最新消息新增59+808例。高风险城市包含的高风险区:济南市1407处,聊城195处,潍坊133处,德州111处 ,泰安市106处,滨州70处,青岛市64处 ,临沂市61处,其他地区高风险区位较少。


山东中风险地区有哪些
截至2022年3月3日17:50,山东中风险地区为青岛市黄岛区九龙江路53号甘水湾小区 ,暂无高风险地区 。
内蒙古:自2月22日9时起,呼和浩特市新城区、回民区、玉泉区 、赛罕区的多个社区和村调整为中风险地区,调整后 ,呼和浩特市共有高风险地区3个,中风险地区63个。
风险等级未调整:根据2022年2月24日10:30更新的信息,青岛市因疫情涉及病例活动轨迹清晰、风险排查管控到位 ,总体风险较低,未发生社区传播风险,因此暂不调整疫情防控风险等级,全市仍为低风险地区。(可通过扫描图片二维码或进入本地宝、全国疫情风险等级查询系统 ,定位至山东省青岛市,实时获取最新信息。
高风险 。临缺毕判清属于疫情数吵高风险地区,临清是山东省辖县级市 ,由聊城市代管。截伏改止2022年11月28日该地属于疫情防控管理时期,任何人不得外出,且必须每天进行核酸检测。第什么是疫情的高中低风险区 高风险区域:是总计新冠确手饥诊病例有超过50例 ,且14天内是有聚集性疫情出现 。
全国中高风险地区最新名单(附实时查询入口)
最新全国风险地区名单可通过本地宝——全国疫情中高风险地区名单查询器实时查询。查询平台:本地宝——全国疫情中高风险地区名单查询器查询入口:点击进入(实时更新)本地宝的全国疫情风险等级名单查询系统由小编们实时维护,风险地区有调整时会第一时间更新专题,确保用户获取的信息准确且及时。
全国中高风险地区名单可通过以下方式实时查询:国务院官方微信小程序:查询方式:直接点击进入该小程序 ,即可获取最新的全国风险等级信息 。信息来源:数据来源于各地政府和卫健委的官方发布,确保信息的权威性和准确性。
搜索“国务院客户端”在小程序页面右上角点击放大镜图标,输入“国务院客户端 ”并搜索 ,选取官方小程序进入。进入“疫情风险查询”功能在国务院客户端首页找到“疫情风险查询”入口,点击进入查询页面 。
为了更便捷地获取全国疫情风险等级和中高风险地区名单,您可以关注微信公众号“上海本地宝 ”。在对话框搜索【风险】,即可获取实时更新的查询服务 ,无论是上海还是全国其他地区的动态,一目了然。
山东省中高风险地区有哪些
截至2022年3月3日17:50,山东中风险地区为青岛市黄岛区九龙江路53号甘水湾小区 ,暂无高风险地区 。
山东济宁新增2个高风险区和29个中风险区,对高风险地区的居民采取足不出户、上门服务的封控措施。疫情级别划分:高风险地区:一般是指累计新冠病例超过了50例,同时〖Fourteen〗 、天内是有聚集性疫情发生。
截止2021年8月13日山东一共有三个中高风险地区如下:中高风险地区判断标准 是地域 ,以街道、乡镇为基本单位。是时间,最长潜伏期14天为一个单位 。是疫情,有多少病例 ,有没有发生聚集性疫情。具体标准是一个街道在14天内有没有新冠肺炎确诊病例,有多少,来划分。
山东哪些地区是疫情低分险区域(山东哪些地区是疫情高风险地区)
截至2022年2月24日10:00 ,山东青岛全市为低风险地区,暂未调整为中风险地区 。具体说明如下:风险等级未调整:根据2022年2月24日10:00的更新信息,青岛因病例活动轨迹清晰、风险排查管控到位,全市暂不调整疫情防控风险等级 ,也未划定中高风险地区。
截至2022年2月24日10:30,青岛市为低风险地区,风险等级暂不调整。具体说明如下:风险等级未调整:根据2022年2月24日10:30更新的信息 ,青岛市因疫情涉及病例活动轨迹清晰 、风险排查管控到位,总体风险较低,未发生社区传播风险 ,因此暂不调整疫情防控风险等级,全市仍为低风险地区 。
截至2022年3月3日17:50,山东中风险地区为青岛市黄岛区九龙江路53号甘水湾小区 ,暂无高风险地区。
高风险地区:指病例和无症状感染者的居住地,以及活动频繁且疫情传播风险较高的工作地和活动地等区域。通常以居住小区(村)为单位划定,具体范围可根据流调研判结果调整 。
低风险区域 ,截止近来,济宁无中高风险。均为低风险地区。
具体济宁疫情风险等级地区名单如下:(一)高风险地区:无(二)中风险地区:无(三)低风险地区:济宁地区为低风险地区疫情的高中低风险地区的划分标准第什么是疫情的高中低风险区域高风险区域:一般是指累计新冠确诊病例超过了50例,且〖Fourteen〗、天内有聚集性疫情发生 。
发表评论