湖南省疫情公文格式标准(关于疫情的公文写作格式与范例大全)
如何把握公文写作中的规范与创新
在公文写作中 ,把握规范与创新的关系是提升公文质量的关键 。规范是公文写作的基础,确保公文符合法定要求 、体现权威性和严肃性;创新则是在规范框架内赋予公文新意,增强其针对性和感染力。

关注细节规范:严格校对格式(字体、字号、行距) 、标点符号与数据准确性 ,体现专业性。通过系统掌握法定公文与事务文书的写作规范,结合结构化思维训练与持续实践优化,公务员可逐步提升公文写作能力 ,实现逻辑清晰、格式规范、内容实用的目标 。

领会意图,掌握情况,精心构思领会意图:接到材料撰写任务后,不要急于动笔 ,要明确主题 、观点、要反映和解决的问题等,避免偏题。例如撰写总结材料、调研报告或讲话材料时,需清楚了解核心要点。
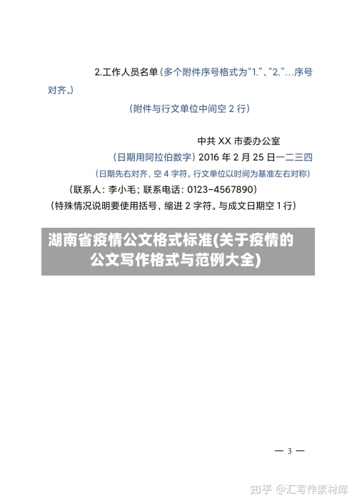
序号规范:使用大写序号词易错点:采用简写形式(如3或①②③) ,不符合公文严谨性要求 。正确做法:使用大写序号词,如“ ”或“首先、其次 、最后”,确保层次分明。
建议1:善于积累和运用材料材料是公文写作的基础 ,如同巴甫洛夫所言:“事实和资料就是我们的空气,没有它,任何理论都是无用的挣扎。”认真学习材料:系统研读政策文件、领导讲话、行业报告等权威资料 ,建立分类素材库(如政策法规 、案例数据、常用句式)。

上级文件叫规定下级制定的依据是什么
〖壹〗、上级文件为“规定 ”时,下级制定文件的依据主要包括法律法规 、上级文件精神、实际情况与政策需求、上位法框架及领导指示(补充性依据)五个方面:法律法规是下级文件制定的根本底线国家或地方层面的法律法规是所有规范性文件的基础性依据 。
〖贰〗 、上级文件叫规定时,下级制定的文件通常被称为下行文或执行性文件 ,主要包括执行性、反馈性、补充性三类文件,以及部分特定情境下使用的其他类型文件,具体如下:执行性文件:实施细则:下级单位为落实上级规定,结合本地实际制定的详细执行规则。
〖叁〗 、界定上下级关系的核心依据是组织制度与职能分工 ,同时受工作场景和人际互动模式的影响。 以下从不同维度说明如何判断上下级关系,适用于大多数职场环境: 组织架构与岗位职责 企业或机构发布的正式文件(如组织架构图、岗位说明书)是首要依据 。
〖肆〗、下级文件可高于上级文件的前提根据法律层级与适用规则,下级规范性文件在制定时 ,其要求不得低于上级规范性文件,但允许“严于”上级标准。若上级文件明确下级可参照执行,且未禁止提高补贴标准 ,下级可通过制定更严格的规定(如提高补贴额度)来优化政策效果。
〖伍〗、下级独立权限与法律约束:权限范围内的自主性与上位法限制下级行政机关依据《立法法》第八十二条,可在权限范围内制定规章或实施细则 。例如,省级政府可根据本地实际调整环保执法标准 ,但不得与《环境保护法》等上位法冲突。
看了今年的国考申论,你知道省考该怎么备考吗?
〖壹〗 、省考备考应重点关注应用文写作,结合国考变化趋势,从掌握核心文种、熟悉格式规范、提升语言专业性 、强化真题训练等方面系统备考。紧跟国考变革方向 ,重视应用文写作2020年国考申论取消“大作文”,重点考查应用文写作,三道题目涉及此类题型,体现命题贴近机关工作实际的导向 。
〖贰〗、申论提分可从以下方面着手:利用专业备考资料 《公考热点解析》核心作用:是洞察时代脉搏的“瞭望塔 ” ,网罗国内外政治、经济 、文化、社会等各领域前沿热点。使用方法:以它为核心,每天关注热点时事,形成自己的热点分析笔记。
〖叁〗、明确备考资料与师资 选用权威教材:推荐《申论的规矩》作为备考教材 ,该书知识点全面,能够覆盖申论考试的绝大部分考点 。考生应将其作为工具书,随时查阅以补充知识盲点。跟随名师学习:黄高山老师在申论领域具有显著成就 ,其高山踩分法和批改服务备受推崇。
〖肆〗 、做透真题:做透国考真题和联考真题,不是一遍遍重复做而不改进,要抓住材料中的采分点 ,对比好的答案,思考总结形成自己的答案。
〖伍〗、申论备考时间因人而异,但一般建议至少提前2-3个月开始准备 ,若时间紧张,1个月集中冲刺也有提升空间 。 以下为具体备考规划及每天学习安排:备考时间规划基础阶段(1-2个月):若时间充裕,建议提前2-3个月开始,系统学习申论基础知识 ,包括题型分类、答题思路 、材料分析方法等。
〖陆〗、准备国考申论可以从以下方面入手:找好备考清单申论备考老师推荐——黄高山老师老师背景:考公界代表性人物,在考公学子中印象靠谱,课上内容直击要点 ,教学方法新颖。讲课风格:有独创的高山踩分法,实用性强,能将抽象内容通俗化 。批改能让学生明确学习方向 ,把握分析材料到位,清楚各题型采分点。
疫情防控的信息怎么写(二)
二 是 狠抓 安全 应急 检查。 出动X余人次,对XX等疫情防控重点区域开展安全管理指导检查 ,重点检查XX安全应急管理措施落实情况,详细查看了XX台账、XX运行记录等,对检查中发现的问题督促受检单位立即落实整改措施 ,确保疫情防控期间环境安全,防止疫情蔓延 。
x月x日,xx省新型冠状病毒肺炎疫情防控工作指挥部疫情防控组发布紧急通知,要求切实落实“外防输入、内防扩散”的防控策略 ,切实保障人民群众生命安全和身体健康。 通知称,自x月x日xx省xx市xxx发生本土新冠肺炎病例以来,疫情已外溢扩散至多个省市 ,涉及机场 、旅游景点等特殊场所,疫情扩散风险大,防控形势严峻复杂。
科学宣传疫情防护知识 ,提高公众自我保护意识 。 1少吃一顿饭,亲情不会淡! 1 万众一心 众志成城 防控疫情 。 1注意防护,不恐慌 ,不传谣。 1加强联防联控 构筑群防群治抵御疫情的严密防线 。
申论公文写作——“简报”怎么写?
〖壹〗、刊头:居中用大字标注简报名称,如“××工作简报 ”。期号:标注于刊头下方,格式为“第×期”或“(×)”。主编单位与日期:期号下方左侧写主编单位(如“××局办公室 ”) ,右侧写印发日期(如“2023年10月1日”)。
〖贰〗、一)简报的.一般格式 在多年实践的基础上,简报大体形成了约定俗成的格式 。一般简报分为报头 、正文、报尾三部分。『1』报头。在第一页上方,占全页三分之一左右 。中间是醒目的简报名称即大字“刊头”。
〖叁〗、简报是简要的调查报告 、情况报告、工作报告或消息报道,主要用于快速传递信息、反映情况或报告工作进展。在公务员考试中 ,简报作为一种重要的公文形式,常出现在申论题目中,要求考生具备撰写简报的能力 。简报的种类与特点 种类 会议简报:主要反映会议交流 、进展情况 ,包括会议议题、讨论内容、达成的共识等。
〖肆〗 、开头我市部分高中“世界班 ”收费高昂,且教学质量难以保证,引起了社会广泛关注及教育部门的高度重视。主体 收费问题:部分高中因财力不足 ,通过高收费解决经费来源,导致“世界班”学费惊人,且附加各种服务费用 ,收费标准不统一且未经审批 。
〖伍〗、简报特点和写作要求简报的内容和任务,决定了它的特点。简报的特点概括起来就是:简明,扼要 ,及时,实在。(一)简明简报,当然要简,但这不是简陋、不是单薄 ,而是建立在具有丰富内容基础上的简 。
〖陆〗、申论简报的格式 申论简报是一种公文写作的形式,通常用于政府部门或企事业单位内部,用于向上级汇报工作 、反映情况或提出建议。其格式和内容因实际需求和场合而异 ,但一般应遵循一定的规范和结构。以下是申论简报的一般格式和要点。标题:简明扼要地概括简报的主要内容,突出重点,引起读者的注意 。
公文写作高手必备——〔式〕字写作提纲第9辑(30例)
〖壹〗、公文写作高手必备——〔式〕字写作提纲第9辑(30例)以下为30例以“三式”为核心的公文写作提纲 ,涵盖基层治理、干部培养 、监督执纪、服务优化等多个领域,适用于专项工作部署、经验总结或汇报材料。 “三式发力 ”推进作风建设专项整治全局式谋划:统筹资源,凝聚共识 ,明确整治目标。
〖贰〗 、一般公文共分为:命令 决定 公告 通告 通知 通报 议案 报告 请示 批复 1意见 1函 1纪要 1决议 1公报 。公文写作,一般字体格式为仿宋体,字体大小3号 ,特定情况可以作适当调整;一般每面排22行,每行排28个字。
〖叁〗、公务员考试必备公文常识 公务员考试,15种公文种类,你都掌握了吗 党政机关公文处理工作条例首次统一了公文种类 ,共15种公文:决议、决定 、命令、公报、公告 、通告、意见、通知、通报 、报告、请示、批复 、议案、函、纪要。 家行政机关公文在原有13个文种的基础上,增加了决议和公报 。但决议一般是党的机关用的。
发表评论