【疫情最新通报全国湖南省,湖南省最新疫情通知】
今日早报(8-15)
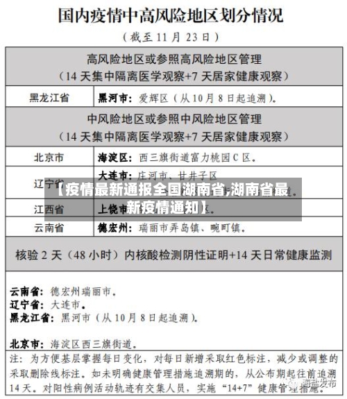
月15日早报概览 今日日期:8月15日 ,星期日,农历七月初八国内新闻 “阿里女员工被侵害”案进展:济南公安通报,两名嫌犯因涉嫌强制猥亵罪已被采取强制刑事措施 ,近来无证据表明存在强奸犯罪行为。全国疫情风险地区更新:全国现有高风险地区27个,中风险地区132个 。其中,江苏省高风险地区10个 ,河南省13个,湖南省3个,云南省1个。

重庆通报事业单位招考作弊事件 ,确认个别考生存在作弊行为,已抓获组织作弊团伙成员,案件正在进一步侦办中。时隔三年多,中韩世界客轮将于8月9日起恢复运营 ,为两国人员往来提供便利 。世界新闻 日本公明党党首计划于8月底访华,旨在通过高层交流改善中日关系。

022年8月11日 今日早报 每天热点15条新闻简报 统计局:7月份全国居民消费费用(CPI)同比上涨7%,涨幅创近两年新高 ,反映物价水平持续上升趋势。航天领域:我国成功发射“一箭16星 ”,包括吉林一号高分03D09星等卫星,标志着航天技术进一步突破 。

今日早报(8月28日)核心内容如下:国内政策与法规动态 《深圳经济特区个人破产条例》明年3月实施:作为我国首部个人破产法规 ,条例设3年免责考察期,旨在保护企业家精神,为诚实但不幸的债务人提供债务重组机会。
022年8月23日 今日早报 每天热点15条新闻简报 央行再降息:5年期以上LPR下降15个基点 ,首套房贷利率将低至1%,进一步降低购房成本,支持刚性和改善性住房需求。交管局辟谣:不存在“2022年红绿灯新国标” ,现行标准于2017年7月1日实施且未作修订,提醒公众勿信不实信息 。
房地产行业 前7个月百强房企销售额均值同比下降43%,业内分析指出市场调整压力下,去库存将成为房企核心策略。地方政策 安徽潜山市推出激励措施:退出宅基地进城购房落户的农民可获一次性奖励5万元 ,旨在促进城乡人口流动。
湖南新增1例在哪里?
截止2021年1月16日0-24时,湖南省报告新增新型冠状病毒肺炎确诊病例1例(由境外输入无症状感染者转确诊病例)。截至1月16日24时,湖南省累计报告新型冠状病毒肺炎确诊病例1024例 ,死亡病例4例,住院治疗3例(均为境外输入),出院病例1017例 。2021年1月16日0-24时 ,湖南省当日新增新型冠状病毒肺炎无症状感染者0例,当日解除隔离0例,尚在医学观察7例(均为境外输入)。
长沙市芙蓉区3月21日新增的1例确诊病例蒋某某 ,因3月16日与未戴口罩的外地来长确诊病例夏某某在户外相隔0.5米擦肩而过时未佩戴口罩而被感染。事件核心细节时间与地点:3月16日,户外公共场所 。
通过查询相关资料显示,长沙新增疫情在芙蓉区。因为是湖南省长沙市芙蓉区在集中隔离场所在管外省来长密切接触者中发现1例新冠病毒肺炎确诊病例。病例:陈某 ,女,40岁,于2022年8月14日乘坐Z266次列车自外省来长,当日18时抵达长沙市火车站 ,至车站免费采样点进行落地核酸检测(结果阴性) 。
新增本土确诊病例253例分布地区:上海194例,北京32例,河南7例 ,广东4例,青海4例,四川3例 ,辽宁2例,重庆2例,吉林1例 ,福建1例,山东1例,湖南1例 ,广西1例。
湖南宁乡市通报1例核酸检测阳性人员相同轨迹返庆人员请及时报备7月29日,湖南宁乡市报告新增1例新冠病毒核酸阳性检测者,初步研判为四川省确诊病例的关联者。新冠核酸阳性检测者罗某,男 ,12岁 。其活动轨迹如下:7月24日18:00-20:20,从宁乡随父亲朋友李某一家自驾出发到常德市武陵区大小河街。

截至3月20日24时新型冠状病毒肺炎疫情最新情况
含54例由无症状感染者转为确诊病例(吉林36例,天津6例 ,福建6例,广东3例,山东2例 ,甘肃1例)。新增死亡病例:0例 。新增疑似病例:6例(均为境外输入,均在上海)。当日治愈出院:625例,解除医学观察的密切接触者10095人 ,重症病例较前一日增加4例。
河北廊坊 、霸州、唐山疫情比较严重。据河北省卫健委,2022年3月20日0—24时,河北省新增本土新型冠状病毒肺炎确诊病例51例(廊坊市48例、唐山市2例 、沧州市1例) ,新增本土无症状感染者356例(廊坊市351例、唐山市3例、沧州市1例 、邯郸市1例) 。治愈出院17例,无症状感染者解除医学观察25例。
上班。根据省卫健委3月21日发布,2022年3月20日0-24时,我市新增新型冠状病毒感染肺炎本土无症状感染者10例 。新增感染者中 ,4人在集中隔离点发现,4人在居家隔离中发现,2人在社区筛查中发现。
无新增疑似病例。治愈与重症情况:当日新增治愈出院病例14例 。解除医学观察的密切接触者244人。重症病例较前一日增加1例。境外输入病例现状:现有确诊病例158例(含重症1例) ,现有疑似病例2例 。累计确诊病例5254例,累计治愈出院5096例,无死亡病例。全国累计数据:现有确诊病例161例(含重症1例)。
月10日青岛市新增本土确诊103例、无症状感染者221例 ,疫情形势严峻,呈现多点散发特征,胶州市已采取中小学停课等防控措施 。 具体分析如下:新增病例分布与特征 确诊病例:新增本土确诊103例 ,其中莱西市96例(占93%),市南区、市北区 、黄岛区、胶州市共7例,含8例由无症状感染者转归。
截止2021年3月20日 ,死亡4849人。新型冠状病毒肺炎以发热、干咳、乏力等为主要表现,少数患者伴有鼻塞 、流涕、腹泻等上呼吸道和消化道症状。重症病例多在1周后出现呼吸困难,严重者快速进展为急性呼吸窘迫综合征、脓毒症休克,难以纠正的代谢性酸中毒和出凝血功能障碍及多器官功能衰竭等 。
发表评论