【湖北省疫情等级今天查询,湖北疫情等级划分最新】
随州疫情风险等级查询(入口+流程)
在微信中搜索“国务院客户端”小程序并点击进入,或者长按识别小程序二维码直接进入。进入小程序后,在“便民服务 ”栏目中找到并点击“疫情风险查询” ,即可跳转至疫情风险等级查询页面 。在这个页面中,你可以根据自己的需求,在地区选取栏中将城市名称修改为“湖北省随州市XX区”。这样 ,你就能查找到该地区的最新疫情风险等级信息了。

随州现在是低风险等级 。通过查询相关公开信息显示,截止于2022年12月10日,随州地区防疫防控情况低风险 ,防疫管控措施要求是主动提前报备,7天居家隔离,第7天各开展1次核酸检测。

表中市县按评估后的疫情风险从轻到重排序。12个设区的市城区风险按照其所有城区中的比较高风险等级进行认定 。

科学防控 ,精准施策,有序推进复工复产分区分级分类管理:随州在全域疫情风险等级为低风险、连续28天无新增病例的基础上,坚持“企业落实防控主体责任、落实防控措施 ”为前提 ,实施差异化策略,分区分级 、分类分时推进复工复产。
022年11月21日。通过查询随州地最新疫情风险等级了解到,截至2022年11月21日,随州地方为低风险等级 ,可以营业,随州大润发超市营业时间是2022年11月21r星期一到星期五8:30-22:30;周六至周日8:30-23:00 。

黄冈疫情风险等级查询(入口+流程)
想要查询黄冈市某区域的疫情风险等级,可以使用微信中的“国务院客户端”小程序。具体步骤如下:首先 ,打开微信,搜索并进入“国务院客户端”小程序,或者通过长按识别小程序二维码直接进入。进入小程序后 ,你会看到“便民服务 ”的选项栏,点击进入后,会发现有一个“疫情风险查询”的功能 。点击进入后 ,系统会提示你选取查询的地区。
健康监测(如每天测温、症状观察);核酸检测(按社区要求完成规定次数);隔离观察(根据风险等级决定居家或集中隔离)。当前政策适用性若用户行程发生在2022年1月25日之后,需严格执行报备要求;若行程早于此日期,则需借鉴云浮市最新政策(可通过“广州本地宝”公众号查询实时更新)。
康申报;『3』第7天各开展一次核酸检测 。包括:高风险地区 ,河南省郑州市,重庆市,甘肃省兰州市,河北省石家庄市。高风险地区查看方法:登录微信小程序“国务院客户端 ”——“疫情风险等级”——“点击查看全国风险疫情地区”。(二)社区暴发地区来(返)深人员 。
属于常态化管理地区。通过查询黄冈麻城疫情防控资料显示 ,截止2022年11月15日,该地区属于常态化管理地区,没有疫情 ,当地市民可以正常出行。
低风险地区:累计无确诊病例,或者连续14天都没有增加确诊病例 。风险等级的划分标准地域:以街道和乡镇作为基本单位。时间:以新冠最长潜伏期14天作为一个单位。疫情:合计多少病例、有无出现聚集性疫情 。
高风险区调整为低风险区后,各乡镇街道要在解封前组织人员对封控区域内居民核酸检测情况进行排查 ,对漏检人员要组织检测到位,严防因少数人漏检导致再次产生疫情传播的风险。高风险区名单:路口镇戚家岭村:6组。西湖街道珠明山社区:嘉豪金时代小区1栋1单元 、4栋1单元 。
十堰疫情风险等级查询(入口+流程)
要查询湖北省十堰市的疫情风险等级,首先可以通过微信搜索并进入“国务院客户端 ”小程序 ,或者长按识别特定的小程序二维码直接进入。进入小程序后,在首页的“便民服务”栏目中找到并点击“疫情风险查询”选项,即可跳转至疫情风险等级查询页面。
湖北十堰高风险地区为郧阳区茶店镇神河社区2组 ,中风险地区为张湾区汉江街办阳光栖谷小区。
零风险 。通过查询湖北十堰疫情场所可知,截止到2022年9月2日,湖北十堰有中高风险地区0个,封控区 ,管控区,防范区0个,属于零风险地区 ,并不存在疫情风险等级划分。
十堰城区属于:低风险区域高风险区域:在最后一例病例确诊后14天区域内无本地新增确诊病例时,可解除封锁。高风险地区采取极为严格的措施应对疫情,果断采取停工、停业、停课等管控措施 ,必要时可采取区域封锁,限制人员进出 。
低风险地区。截止到2022年9月4日根据十堰市疫情防控工作组公告显示,十堰市已连续21天无新增确诊病例属于低风险地区 ,全域实施常态化防控措施。
荆门疫情风险等级查询(入口+流程)
首先,您可以通过微信搜索“国务院客户端”小程序并点击进入,或者长按识别小程序码直接进入 。进入小程序后 ,在“便民服务 ”栏中找到“疫情风险查询”功能,点击进入疫情风险等级查询页面。在这个页面上,您可以选取查询湖北省荆门市的具体区域。将城市名称修改为“湖北省荆门市XX区”(具体到区县),根据个人需求选取需要查询的区域 。
首先打开微信 ,打开国家政务服务平台。其次在页面中找到各地疫情风险等级查询。最后输入想知道的地区查看即可 。国务院办公厅牵头成立全国一体化在线政务服务平台建设和管理协调工作小组,负责全国一体化在线政务服务平台顶层设计 、规划建设、组织推进、统筹协调和监督指导等工作。
【查看详情】[中风险]:对有国内疫情中风险地区所在县旅居史的来粤返粤人员,实施14天严格的社区健康管理 ,社区健康管理期间人员居家不外出。如无居家条件的,实施14天集中隔离健康观察。对当地政府宣布全域封闭管理地区的来粤返粤人员,实施14天集中隔离健康观察 。
低风险地区就是依据疫情严重程度 、以县级为单位划分出的疫情风险较低的地区。低风险区是指当地无确诊病例 ,或连续14天无新增确诊病例。低风险地区就是以县(区)为单位,依据人口、发病情况综合研判,科学划分疫情风险等级 ,有低风险去、中风险区和高风险区,明确分级分类的防控策略 。
荆州疫情风险等级查询(入口+流程)
〖壹〗 、具体操作步骤为:首先点击“疫情风险查询 ”进入疫情风险等级查询页面;其次,在页面顶部的地区选取栏中输入或选取“湖北省荆州市XX区”(这里XX区可以根据个人需求替换为具体区县名称) ,然后点击查询按钮,系统会立即显示出该区域的疫情风险等级。页面上会清晰地显示风险等级,以及相应的图标和说明。
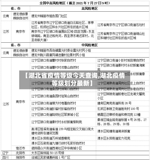
〖贰〗、根据新冠肺炎疫情防控工作要求,自8月2日起 ,将荆州市沙市区塔桥路以东、江津中路以北、工农路以西 、东岳东路以南围合区(沙市区政府和荆州理工职业学院除外)划定为中风险地区,其他地区风险等级不变 。
〖叁〗、无风险等级,常态化防控状态。截止2022年08月20日14时 ,荆州暂无中高风险地区。荆州市,古称江陵、郢都,是湖北省地级市 ,国务院批复确定的鄂中南地区的中心城市 、长江中游交通枢纽之一 。
〖肆〗、常态化疫情防控区。截止到2022年8月23日,通过查询相关资料显示:荆州市现有确诊病例为0,新增病例为0 ,属于常态化疫情防控区。荆州市是湖北省地级市,国务院批复确定的鄂中南地区的中心城市、长江中游交通枢纽之一 。
潜江疫情风险等级查询(入口+流程)
为了方便大家查询潜江市的疫情风险等级,您可以使用国务院客户端小程序。首先 ,在微信中搜索“国务院客户端”小程序并点击进入,或者长按识别下方的二维码直接进入。进入小程序后,您会在首页的“便民服务 ”栏中找到“疫情风险查询”选项,点击进入疫情风险等级查询页面。
首先 ,需要查看您出发地的风险等级 。根据潜江市的防疫政策,返乡政策会有所不同:如果您来自国内重点地区或风险地区:建议按照防疫措施采取隔离和核酸检测。具体隔离和核酸检测要求可能会根据疫情形势和防控需要进行调整,请密切关注潜江市及途经地的疫情防控最新政策。
当前潜江市到武汉不强制要求48小时核酸 ,凭健康码绿码 、体温正常即可出站 。落地出站时需配合车站工作人员防疫要求,可能需开展核酸落地检。外省来武汉是否要隔离,需依据出发地疫情风险等级 ,低风险地区来武汉一般不需要隔离。
武汉本地宝资讯快递频道提供现在去武汉需要隔离吗(持续更新)有关的信息,现在去武汉是否需要隔离要看出发地疫情风险等级,低风险地区来汉 ,凭健康码绿码正常通行 。
地域:以街道和乡镇作为基本单位。时间:以新冠的最长潜伏期14天为一个单位。疫情:共合计多少病例,有无发生聚集性疫情 。
江汉平原洪涝带涵盖荆州、仙桃、潜江等河网密布区域。6-8月降水量可达年总量45%以上,长江干堤超过设防水位的频次年均达15次。去年洪湖市内涝期间 ,血吸虫疫水接触风险同比上升38%,需特别防范水媒疾病暴发 。鄂西旅游热点区恩施大峡谷 、神农架林区暑期游客接待量可达日常10倍,食品卫生监管压力剧增。
发表评论