【辽宁省疫情停工公告图片,辽宁省疫情停工公告图片最新】
哈尔滨市疫情第73号公告(哈尔滨市疫情第73号公告图片)
现就有关事宜公告如下:从严限制非必要人员流动道里、道外、南岗 、香坊、平房、松北等六区内人员非必要不出主城区,阿城区内人员非必要不出本区 ,确需外出的需持48小时内2次核酸检测阴性证明,凭“龙江健康码”绿码通行。

居民自觉遵守各项疫情防控规定,严格落实个人防护责任 ,保持积极良好心态,不恐慌 、不造谣、不传谣、不信谣 。对拒不执行疫情防控规定 、拒绝接受核酸检测等防控措施、借机滋事等扰乱公共秩序的违法行为,公安机关将依法严惩。其他管控措施严格按照市指挥部第72号和第73号公告执行。

内容:公布进口印度尼西亚鲜食菠萝的植物检疫要求 。实施时间:8月15日起允许符合相关要求的印度尼西亚鲜食菠萝进口。海关总署公告2022年第75号:内容:公布进口赞比亚豆粕的检验检疫要求。实施时间:8月19日起允许符合相关要求的赞比亚豆粕进口 。
沈阳73号公告12月6日0时出。根据相关公开显示:《沈阳市新冠肺炎疫情防控指挥部通告(第73号)》日前发布自12月6日0时起 ,沈阳进一步优化疫情防控措施,包括不再开展常态化核酸检测等。
交汇点讯 8月30日上午,在扬州召开的第32场疫情防控专题发布会上 ,扬州市广陵区委常委、政法委书记喻智荣就广陵区落实73号公告情况做简要说明 。广陵区共有封控管理小区375个。

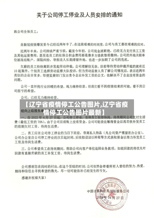
辽宁一地通告:临时静态管理,核酸检测!
〖壹〗 、022年9月7日8时起,阳宗海汤池街道部分区域实施临时静态管理,具体范围及措施如下:管理范围 汤池集镇:阳宗海电厂以东、汤草路以西、新324国道以南区域。宰格社区:小马山小组范围 。曲者社区:庄子小组范围。
〖贰〗 、辽宁省朝阳市双塔区新冠疫情封城及解封时间如下:首次封控与解封:双塔区于10月9日起实施全域静态管理 ,期间连续开展区域全员核酸筛查。至10月15日,连续7天核酸检测结果均为阴性,符合解封条件,因此自10月16日12时起解除全域静态管理。此次解封标志着首次封控周期的结束 ,居民生活逐步恢复正常 。
〖叁〗、鉴于此轮疫情病毒隐匿性强、传播速度极快、关联人员较多,为有效排除风险隐患,尽快阻断疫情蔓延 ,经综合分析研判,市疫情防控指挥部决定,10月22日6时-13时临时静态管理后 ,延长静态管理时间至24日13时,期间继续开展高质量区域核酸筛查,保障全体市民生命健康安全。
〖肆〗 、取消临时静态管理是指通告即日起 ,疫情所在地实行7天临时性静态管理模式。其采取的管理措施主要有:对人员流动实行严格管理 。疫情所在区域原则上对进出人员、物品采取严格管控,除除核酸检测、医疗救护 、应急救护车等按规定进出,其他严格遵守进出规定。加强重点单位管理。
〖伍〗、禄劝团街镇应对新型冠状病毒感染肺炎疫情工作领导小组指挥部于9月28日发布两条区域临时性静态管理通告 ,具体内容如下:通告一:关于对治安村委会卡念村小组实行临时性静态管理的通告 实施时间与范围:自2022年9月28日20:30起,对治安村委会卡念村小组全区域实行临时性静态管理 。
2021年“停工令”发布,有行业被迫“提前放假 ”,为何会发布停工令?
〖壹〗、主要是为了保护环境。为何会发布停工令?这次的停工令主要涉及四大行业,即煤炭开采 、冶炼行业、传统重污染行业、建材行业和化工行业。停工的主要原因是为了应对北方的雾天气霾,因为雾霾不仅影响人体的呼吸系统 ,还会影响农作物的生长 。
〖贰〗 、受“停工令”(限电政策)影响,建筑行业、建材行业、纺织行业 、钢铁行业的工人将可能提前返乡,具体原因如下:建筑行业冬季气温低 ,建筑行业进入传统淡季,部分工程因天气无法继续施工。同时,冬季降水少、气候干燥 ,施工易引发扬尘和雾霾,加剧环境污染。
〖叁〗、社会影响:短期可能影响部分企业生产及就业,但长期有利于改善区域空气质量 。总结2020-2021年秋冬季“停工令”通过扩大管控范围、细化分级响应 、强化地方执行 ,对重点行业及上下游领域实施严格减排措施。预计10月起,京津冀及周边地区数万家企业将面临停限产,以应对重污染天气挑战。
〖肆〗、越南工厂缺订单放假、裁员 ,同时国内广东 、浙江等十几地因高温发布“停工令 ”,是受全球经济环境、消费习惯变化、极端天气等多重因素共同影响的结果。具体分析如下:越南工厂缺订单放假 、裁员的原因消费习惯变化:二季度以来,受俄乌战争、油价上涨、疫情等多种因素影响,人们的消费习惯发生了变化 。
防疫假工资怎么算
〖壹〗 、法律分析:疫情期间放假工资怎么算 正常上班的按平时工资算 ,没有正常上班的按疫情期间作出的规定工资计算。
〖贰〗、福州市则须按照不低于福州市最低工资标准(1960元/月)的百分之七十支付劳动者生活费。出差期间因疫情防控导致员工未能返回单位工作的,工资待遇如何计算?员工出差期间,因疫情无法返回单位工作的 ,在此期间的工资待遇由企业按正常时间的工资支付 。可以不参加全民核酸检测吗?不能。
〖叁〗、未返岗期间工资待遇一个工资支付周期内:在受疫情影响的延迟复工或未返岗期间,职工用完各类休假仍不能提供正常劳动或其他不能提供正常劳动的,企业需参照国家关于停工 、停产期间工资支付相关规定与职工协商 ,在一个工资支付周期内,按照劳动合同规定的标准支付工资。
〖肆〗、天居家隔离或健康检测期间的假期性质及工资支付若员工返乡后当地要求居家隔离或健康检测14天:假期性质:除春节法定假期7天外,其余时间属于因政府防疫措施导致的停工期间 ,不占用员工年假 。
〖伍〗、防疫假的意思是疫情原因用人单位放假。防疫假期间企业也需要正常支付工资,第1个月需按照正常的标准支付工资,第2个月可支付基本生活费即可。防疫假是不可使用职工带薪年休假、福利假 、调休等抵扣假期 。人社部就妥善处理新型冠状病毒感染的肺炎疫情防控期间劳动关系问题。
〖陆〗、进入官方网站页面 ,点击搜索栏。进入搜索结果页面,点击“政务公开”选项 。进入政务公开页面后,点击《关于新型冠状病毒肺炎疫情防控期间事业单位人员有关工资待遇问题的通知》文件,即可查看具体工资计算方式及发放标准。
防止猴痘疫情传入,海关总署发布最新公告!
为防止猴痘疫情传入我国 ,保护人民健康安全,依据《中华人民共和国国境卫生检疫法》及其实施细则等法律法规,海关总署于2024年8月15日发布公告。
为防止猴痘疫情传入我国 ,海关总署发布了2023年第15号公告,具体措施如下:针对来自猴痘疫情发生国家(地区)的人员:若接触过猴痘病例,或出现发热、寒战 、头痛、嗜睡、乏力 、背部疼痛、肌痛、淋巴结肿大 、面部和身体大范围皮疹等症状 ,入境时应主动向海关申报。
海关总署发布公告:近日海关总署发布关于防止猴痘疫情传入我国的公告,提醒来自猴痘疫情发生国家(地区)的人员,如接触过猴痘病例或出现发热、头痛、背痛 、肌痛等症状 ,入境时应主动向海关申报 。
申报对象范围:根据海关总署公告,申报主体需同时满足两个条件。
海关总署发布2022年第65号公告,旨在防止猴痘疫情传入我国 ,保护出入境人员健康安全,依据相关法律法规,对来自猴痘疫情发生国家的人员、交通运输工具、集装箱及货物等采取相应防控措施,公告自发布起生效 ,有效期6个月。
发表评论