河南省沈丘县疫情(河南省沈丘县疫情最新消息多少例了)
河南省沈丘县属于哪个市
河南沈丘属于河南省周口市管辖。以下是关于河南沈丘管辖归属的详细解行政区划:沈丘县是河南省下辖的一个县级行政单位 ,它隶属于周口市 。地理位置:沈丘县位于河南省东南部,地处豫皖交界处,是豫东南地区的交通枢纽之一。经济文化联系:作为周口市的一个重要组成部分 ,沈丘县在经济 、文化等方面与周口市有着密切的联系,共同构成了河南省和周口市丰富多彩的文化和经济体系。

是河南省周口市沈丘县的 。沈丘县地势西北部较高,海拔42米 ,东南部稍低,海拔36米。因河流冲刷,坑塘较多。河流7条,全长149公里 。主要有河流有颍河、蔡河、泉河 、汾河等。沈丘县属于暖温带大陆性季风气候 ,年平均气温15℃,年平均降水量700毫米左右,全年无霜期200天左右。

沈丘县古称秣陵 ,是河南省周口市下辖县,位于河南省东南部,豫皖交界处 ,居颍水中游,西临项城,东与安徽界首接壤 ,总面积1080.53平方公里。截至2013年,辖22个乡镇(办事处),总人口1231万人 。2014年 ,沈丘全县地方生产总值完成206亿元,比2013年增长3%,总量和增速均居周口全市第三位。
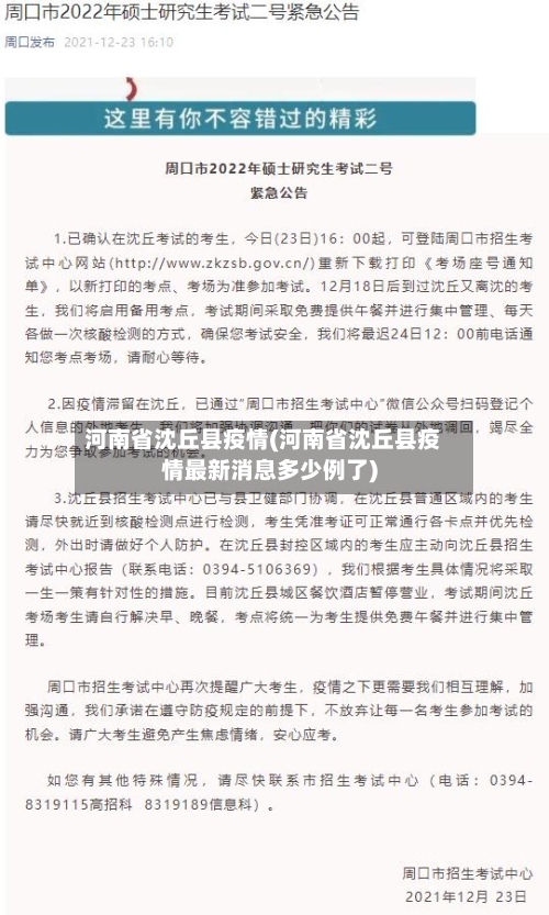
周口市2022年硕士研究生考试紧急?公告
周口市2022年硕士研究生考试紧急公告核心内容如下:鉴于周口市沈丘县突发新冠肺炎疫情,为保障考生正常参加考试并减少人员流动带来的防控压力 ,经省招办、市政府批准,决定在沈丘县设置研究生考点、考场,近来居住在沈丘的考生在沈丘参加考试。
本次计划引进人才171人 ,岗位需求及资格条件详见附件1《周口市市直事业单位2022年人才引进岗位需求表(第一批)》 。信息发布 各用人单位人才引进公告可下载附件2《周口市市直事业单位2022年人才引进公告(第一批)下载包》查询。也可在中国·河南招才引智创新发展大会官方网站或用人单位官方网站查询。
博士研究生不超过40周岁,硕士研究生不超过35周岁(年龄计算至公告发布之日) 。
根据周口市招生考试中心2023年硕士研究生招生考试网上报名公告可知,周口2023考研网上确认时间为2022年10月31日9时00分至11月4日12时00分。建议考生使用手机进入网上确认系统。进入登录页面后 ,输入本人网上报名的学信网账号 、密码即可登录系统 。
二)周口师范学院报考点(代码4142)只接收2022年周口师范学院应届本科毕业生。
特公告如下:引进计划 本次拟引进高层次人才58名。详见《太康县2022年事业单位引进高层次人才职位表》(附件1) 。
河南沈丘发现发热阳性奖5万重阳节的意思
〖壹〗、河南沈丘发现发热阳性奖5万重阳节的意思是。河南的沈丘县设置了哨点预警机制,发现红码一人奖500元,发现阳性一人奖5万元。这个新闻 ,还是比较的关注,因为疫情防控期间,确实类似的一些动作还是能够随时看到。

发表评论