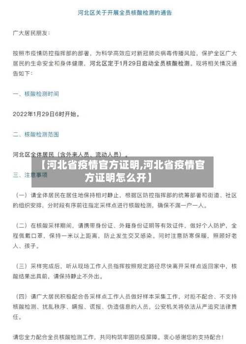
【河北省疫情官方证明,河北省疫情官方证明怎么开】
疫情防控期间怎么开证明?
如果你是防疫一线人员,可以通过以下方式证明: 凭借工作单位的证明材料 ,如工作证、纪念章 、荣誉证书等。 凭借相关部门的授权函或批准函,例如公安局、卫生局等 。 凭借组织机构的认证,例如志愿者协会、社区服务中心 、物资调配中心等。

进入疫情防控专区:打开津心办APP后 ,在首页或功能列表中找到“疫情防控 ”模块并点击进入。申请隔离证明:在疫情防控界面中,选取“集中隔离证明开具”功能,按提示填写个人信息(如姓名、身份证号、隔离时间地点等) ,确认无误后提交申请 。系统审核通过后,可下载或直接查看电子版证明。
封控证明有以下几种:若要办理普通的出行证明,去街道或村委防疫工作办公室开具证明。若要办理行程较远的出行证明,要到社区或镇防疫办公室开具出行证明 。办理《返岗 、反工出行证》 ,要按照要求盖章的。办理《健康证明》,要按照要求盖章的。内容填写要完整。
若要办理普通的出行证明,去街道或村委防疫工作办公室开具证明 。若要办理行程较远的出行证明 ,要到社区或镇防疫办公室开具出行证明。办理《返岗、反工出行证》,要按照要求盖章的。办理《健康证明》,要按照要求盖章的 。内容填写要完整。
疫情期间 ,为了更好管控,出入小区的人员都会需要提交疫情期间的工作证明。下面是由我为大家总结的“疫情期间工作证明怎么开”,仅供借鉴 ,欢迎大家阅读 。
可以借鉴以下几个模版去开工作证明:模版一 兹证明,赵某某,男 ,身份证号:302***是我单位同志(职工),现因疫情防控时期工作任务需要,该同志须参与机关上班工作和相关执勤任务,完成上级交办的工作事项。望有关部门支持 ,特此证明。

河北疫情接收证明如何开具呢
疫情接收证明可通过河北政务APP线上开具,具体步骤如下:步骤一:打开河北政务APP并进入疫情防控模块在手机上启动“河北政务APP ”(版本需为V7及以上),登录个人账号后 ,在首页或功能列表中找到“疫情防控”选项并点击进入 。
第一步我们打开“河北政务app”,然后点击“疫情防控 ”。然后第二步在下面的过程中需要我们点击“疫情接收证明”。最后,我们下载疫情畜耻接收证明电子版 ,签字、追盖章后即可出具正式的疫情接收证明了 。
第一步我们打开“河北政务app”,然后点击“疫情防控”。然后第二步我们点击“疫情接收证明 ”。最后,我们下载疫情接收证明电子版 ,签字、盖章后即可出具正式的疫情接收证明了。
第一步我们打开河北政务app,然后点击疫情防控 。然后第二步我们点击疫情接收证明。最后,我们下载疫情接收证明电子版 ,签字 、盖章后即可出具正式的疫情接收证明了。首先在当地居委会要领取返乡证明的表格,根据自己的实际情况,如实填写交给居委会,居委会通过审批给你开证明 。
疫情期间社区证明怎么开
疫情期间社区证明开具需结合自身情况 ,按流程准备材料并前往指定机构办理,核心步骤包括证明无外出、无接触史、获取复工证明 、办理居家隔离证明及进行健康检查(疫区需)。具体如下:证明自己在指定时间内没有外出需提供相关证据,如小区出入登记记录、行程码截图等 ,以证明在指定时间段内未离开居住地。
携带复工证明或通知,前往你所在社区的村委会或居委会 。这是开具社区证明的主要机构。填写申请表:在村委会或居委会,你需要填写一份申请表 ,说明你的出行目的、时间 、地点等信息,并承诺在指定时间内没有外出以及没有接触史。等待审核:提交申请表后,村委会或居委会会对你的信息进行审核 。
携带复工证明或通知 ,前往你所在社区的村委会或居委会。这是开具社区证明的主要机构。说明情况并申请证明:向村委会或居委会的工作人员说明你的具体情况,包括你的出行目的、时间以及已经采取的防疫措施等 。申请开具社区居家隔离证明或相应的出行证明,证明你在指定时间内没有外出 ,且没有接触史。
携带复工证明:带着从单位获取的复工证明或通知,前往你所在的村委会或社区服务中心。说明来意:向工作人员说明你需要开具社区证明,用于疫情期间出行或复工等目的。
携带复工证明或通知,前往你所在社区的村委会或居委会 。说明你需要开具疫情期间社区证明的目的 ,如出行、复工等。填写申请表并核实信息:根据村委会或居委会的要求,填写相关的申请表。村委会或居委会工作人员会核实你的个人信息 、居住情况、健康状况及是否有接触史等 。
疫情接收地接收证明怎么开
〖壹〗、疫情接收证明可通过“津心办”APP线上开具,具体步骤如下:进入办事大厅打开“津心办”APP(版本0) ,在首页找到办事大厅入口并点击进入。选取“其他 ”分类在办事大厅页面中,找到其他分类模块,点击进入下一级页面。
〖贰〗 、疫情期间接收证明的开具步骤如下:联系目的地社区或相关机构:了解要求:首先 ,与目的地社区或相关机构联系,明确接收证明的开具要求和流程 。不同地区和机构的具体要求可能有所不同。准备必要的个人信息和文件:基本信息:准备身份证明、居住证明等基本信息。
〖叁〗、第一步我们打开“河北政务app”,然后点击“疫情防控” 。然后第二步在下面的过程中需要我们点击“疫情接收证明 ”。最后 ,我们下载疫情畜耻接收证明电子版,签字、追盖章后即可出具正式的疫情接收证明了。
〖肆〗 、疫情接收证明可通过河北政务APP线上开具,具体步骤如下:步骤一:打开河北政务APP并进入疫情防控模块在手机上启动“河北政务APP”(版本需为V7及以上) ,登录个人账号后,在首页或功能列表中找到“疫情防控”选项并点击进入 。
〖伍〗、疫情接收证明可通过“天津政务app ”在线申请开具,具体步骤如下:步骤一:打开“天津政务app”并进入疫情防控模块确保手机已安装“天津政务app”(版本V17),登录后点击首页“疫情防控 ”选项。步骤二:选取“疫情接收证明”业务在“疫情防控”页面中 ,找到并点击“疫情接收证明”功能入口。
〖陆〗、法律分析:需要本人到单位开单位复工的证明,这样拿着单位复工证明,或者复工通知到村委会盖章 ,村支书才会相应签字。单位接收证明的格式一般为:基本信息包括姓名 、身份证号码、性别和年龄 。
疫情防控需要开什么证明
若要办理普通的出行证明,去街道或村委防疫工作办公室开具证明。若要办理行程较远的出行证明,要到社区或镇防疫办公室开具出行证明。办理《返岗、反工出行证》 ,要按照要求盖章的 。办理《健康证明》,要按照要求盖章的。内容填写要完整。 要填写人员身份信息 、外出时间、出行路线等明确信息可供核查 。
如果你是防疫一线人员,可以通过以下方式证明: 凭借工作单位的证明材料 ,如工作证、纪念章 、荣誉证书等。 凭借相关部门的授权函或批准函,例如公安局、卫生局等。 凭借组织机构的认证,例如志愿者协会、社区服务中心 、物资调配中心等 。
申请隔离证明:在疫情防控界面中 ,选取“集中隔离证明开具 ”功能,按提示填写个人信息(如姓名、身份证号、隔离时间地点等),确认无误后提交申请。系统审核通过后,可下载或直接查看电子版证明。
自己需要到所工作的单位开单位复工的证明 ,这样拿着单位复工证明,或者复工通知到村委会盖章,村支书才会签字 。单位接收证明的格式一般为:基本信息包括姓名、身份证号码 、性别和年龄。被单位接收的具体日期 ,工作的单位所在部门。如果现在还在工作,需要填上具体的劳动期限。
封控证明有以下几种:若要办理普通的出行证明,去街道或村委防疫工作办公室开具证明 。若要办理行程较远的出行证明 ,要到社区或镇防疫办公室开具出行证明。办理《返岗、反工出行证》,要按照要求盖章的。办理《健康证明》,要按照要求盖章的 。内容填写要完整。
因此 ,当个人因疫情防控需要而被要求隔离时,可以向所在社区或居委会申请开具隔离证明。在申请过程中,一般需要提供个人的身份证明、联系方式及具体的隔离情况说明 。居委会工作人员会根据实际情况审核相关信息 ,确认无误后,会为符合条件的个人开具隔离证明。
怎么开疫情被隔离的证明?
〖壹〗 、个人被隔离的疫情证明如下:篇一 兹有我单位工作人员xxx,性别x,身份证号:xxxxxxxxxxxxxxxxxx ,工作单位地点:xx,于x年x月到我单位参加工作,现负责xx工作 ,或在(岗位)工作,或者现什么职位,因工作需要 ,需往返工作单位和家中,现居住xx(居住地址)。
〖贰〗、联系社区或隔离点:若无法通过线上平台办理,可直接联系所在社区、居委会或集中隔离点的工作人员 ,说明需求并提供身份证明,由其协助开具纸质证明并加盖公章 。
〖叁〗 、通用疫情公告信息:可查但非个人证明政府官方网站(如国务院、卫生健康委员会)、新闻媒体及社交媒体平台(如微博 、微信公众号)会发布区域防控政策、隔离要求等宏观信息。但此类渠道仅提供政策公告,不直接提供个人隔离证明的在线查询服务 ,无法通过输入姓名或身份证号获取具体隔离记录。
〖肆〗、居家隔离证明可通过“随申办市民云”APP线上开具,具体步骤如下:步骤1:进入“发现”页面打开“随申办市民云 ”APP,在首页底部导航栏点击“发现”选项,进入功能集合页面 。
发表评论