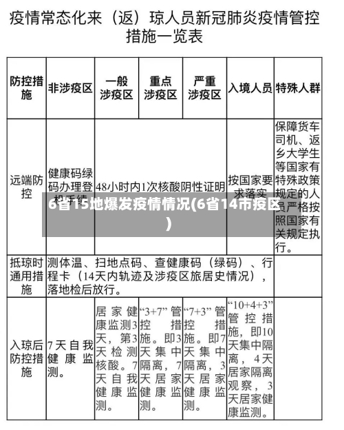
6省15地爆发疫情情况(6省14市疫区)
6省15地再现疫情,此次疫情的问题出现在哪里?
突发疫情打破“安全预期”北京市在6月6日将应急响应级别从二级降至三级 ,是基于连续两个月无新增病例的科学判断 。然而,6月11日西城区确诊的唐某某(无出京史 、无密切接触史)及6月12日丰台区新增的2例确诊病例(均与新发地菜市场相关),暴露出疫情防控的潜在漏洞。

超20省份又出现了本土的疫情 ,也让很多地方又开始了全民核酸检,闹得的人是比较心烦的。在这种情况下,如果是非必要的流动就不要进行了 ,真的要前往外地,也要像小编在前面所说的做好疫情防控的相关措施 。

安徽芜湖出现奥密克戎“超级传播者 ”,但疫情整体可控 ,公众无需过度恐慌。以下是详细分析:超级传播者及传播特点“零号病例”胡某某:3月23日从上海返回安徽繁昌,自其下繁昌峨山高速出口起,所携带的奥密克戎病毒开始传播,被认定为“超级传播者”。

传播范围扩大:本轮疫情已波及超20个省份 ,7月17日单日涉及19个省市区,呈现“从沿海向内地、从城市向乡村 ”扩散的趋势 。内陆中小城市因医疗资源匮乏、核酸检测能力不足 、疫苗接种率待提升等问题,防控压力显著增大。
如何看待此次疫情反弹?病毒特性决定防控难度:奥密克戎变异株传播隐匿性强、传播速度快 ,在不封城、不静默的条件下,实现“捞干筛尽”需较长时间。此次疫情反弹是病毒特性与防控策略博弈中的阶段性现象,符合科学规律 。
疫情通报(0803)
〖壹〗 、月2日0-24时 ,全国报告新增确诊病例90例,其中本土病例61例;新增无症状感染者41例,其中本土23例。 具体分布情况如下:全国疫情总体数据新增确诊病例90例 ,其中境外输入29例,本土61例。新增无症状感染者41例,其中境外输入18例 ,本土23例。
〖贰〗、截至8月3日11时,波罗的海三国(爱沙尼亚、拉脱维亚 、立陶宛)的疫情情况如下:爱沙尼亚 累计确诊:2080例,较前一日新增1例 。新增病例位于Tartu,与塔尔图Vabank夜店聚集性感染有关 ,该夜店相关感染者累计达29人。
〖叁〗、交易量预判:昨日放量过猛,今日大概率回落,需警惕高位股波动风险。今日操作建议重点关注方向:智能制造:筹码集中+北上资金介入 ,短期或持续活跃 。白酒:估值安全垫高,适合左侧布局,但需关注疫情对消费的影响。谨慎观望方向:光伏逆变器:等待调整后的买点 ,避免追高。
〖肆〗、易通讯集团(0803HK)2022年第一季度由盈转亏,净亏损116万港元,主要受香港第五波新冠疫情冲击及市场环境恶化影响 。核心财务数据对比收入:2022年第一季度收入约2309万港元 ,未直接对比去年同期数据,但结合盈亏变化可推断收入增长未能覆盖成本压力。
近来全国哪个省疫情严重
南方省份:广东省疫情较为严重,传播保持高势头 ,10月下旬广州单日确诊病例较上月增长210%,呈现“学校-家庭-社区”链式传播;四川省已进入流感流行期,病例数快速上升,10月下旬每周病例数达1万余例;浙江省多地学校频繁出现聚集性疫情 ,部分班级临时停课,10月下旬全省流感病毒阳性率达17%。
江苏省是近来全国疫情最为严重的省份之一 。根据最新的中高风险区域名单,江苏省拥有2个高风险地区和50个中风险地区。8月1日 ,江苏新增40例本土确诊病例,其中11例为轻型,29例为普通型。同时 ,新增2例本土无症状感染者,以及3例境外输入确诊病例 。
答案是:广东、上海 、山西、重庆、浙江等省份近来疫情相比较严重。随着新冠病毒的传播能力的增强,其它省份形势也比较严峻。
自2019年底我国爆发新冠疫情以来 ,至今疫情仍未完全消退。 当前,疫情最严重的三个省份分别是江苏 、云南和河南 。 以江苏省为例,根据现有数据 ,该省近来有两个高风险地区和50个中风险地区。
黑龙江省、江苏省、山东省 、河南省。根据全国疫情防控中心显示,湖北省是最严重的,其次就数黑龙江省了,全国各地都不要黑龙江身份的打工者 。都怕被传染 ,年后外出的打工者有百分八十五的人都被劝返回黑龙江省了。
贵州省:贵阳市、毕节市等地区疫情形势严峻。 宁夏回族自治区:中卫市、吴忠市等地疫情较重 。其他省份疫情情况如下: 北京市:通州区 、丰台区等地区出现疫情。1 山东省:青岛市、东营市等地疫情需关注。1 福建省:厦门市疫情较为严重 。1 广东省:深圳市、惠州市等地疫情存在。

安徽新增无症状15例,出门游玩一定要注意防范疫情
〖壹〗 、月29日安徽省报告新增无症状感染者15例,当前正值高考中考结束且暑假临近,出门游玩需特别注意以下防范措施:佩戴口罩口罩是阻断呼吸道分泌物传播的有效手段 ,尤其在密闭空间(如交通工具、室内景区)或人员密集场所(如商场、集市)必须规范佩戴。
〖贰〗、安徽省卫健委通报称,6月26日泗县新增3例无症状,27日合肥 、淮北、泗县共发现6例无症状新增 ,直到28日合肥肥西县、蜀山区与宿州市泗县共检测出15例新增无症状 。经过梳理发现,合肥报告的这几名阳性感染者都是外来旅客,乘坐过高铁 、大巴和网约车。而淮北这几名阳性感染者也都是省外返乡人员。
〖叁〗、据国家卫健委6月3日消息 ,6月2日0时至24时,全国报告新增确诊病例24例,其中境外输入9例 ,本土15例(均在广东);新增无症状感染者18例,其中境外输入13例,本土5例(均在广东)。
〖肆〗、022年12月9日0时至24时,济宁新增本土无症状感染者15例 ,分布情况如下:任城区:3例,均系居家隔离医学观察检出 。邹城市:3例,均系集中隔离点检出。微山县:1例 ,系集中隔离点检出。嘉祥县:2例,均系主动就诊检出 。汶上县:3例,2例系重点人员筛查检出 ,1例系主动就诊检出。
〖伍〗 、022年4月30日0-24时,安徽省疫情通报如下:新增病例情况新增确诊病例:0例。新增疑似病例:0例 。新增无症状感染者:9例,其中淮北市濉溪县1例 ,亳州市利辛县8例。解除医学观察情况新增解除医学观察的无症状感染者57例,具体分布如下:合肥市蜀山区1例。宿州市泗县1例、埇桥区1例 。阜阳市颍州区1例。
〖陆〗、月9日0—24时,全国新增本土确诊病例3034例 ,新增本土无症状感染者10551例,具体数据及分析如下:新增本土确诊病例分布 广东(1115例) 、北京(924例)、重庆(240例)位列前三,合计占比超75%。其他省份中,海南(122例)、河南(104例) 、四川(100例)等10个省份新增病例超50例 。
发表评论