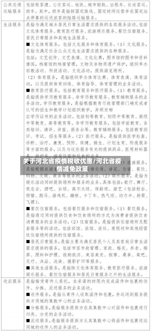
关于河北省疫情税收优惠/河北省疫情减免政策
疫情期间河北地区出台了哪些税收优惠政策?
优惠内容:适用3%征收率的应税销售收入 ,减按1%征收率征收增值税(政策有效期依据最新文件调整)留抵税额退税政策政策内容:符合条件的制造业等行业企业,可向主管税务机关申请退还增量留抵税额,2022年6月前完成退税到企业。

疫情防控重点保障物资生产企业可申请增值税留抵退税 ,并享受企业所得税“固定资产一次性扣除 ”政策 。疫情防控相关捐赠免征增值税、消费税;出口退税流程优化。适用延长亏损结转年限政策的企业需填报专项表格。企业和个人凭承担疫情防治任务的医院开具的捐赠接收函享受税收优惠 。

政策内容:自1月1日起至2023年12月31日,对参加疫情防治工作的医务人员和防疫工作者免征个人所得税。免税范围包括各级政府规定的补助和奖金标准。
疫情期间最新的税费减免优惠政策主要包括以下几点:参与疫情防治工作者个税免征:对于参与疫情防控的医务工作者及相关防疫人员,所取得的工作补助和奖金都会免征个人所得税 。捐赠新冠肺炎疫情物资税费减免:捐赠疫情防控的进口物资 ,可免征进口关税和进口环节的增值税 、消费税。
疫情期间国家出台的税收优惠政策(所得税部分)主要包括以下四个方面:疫病防治方面 对参加疫情防治工作的医务人员和防疫工作者临时性工作补助和奖金免征个人所得税:对参加疫情防治工作的医务人员和防疫工作者,按照政府规定标准取得的临时性工作补助和奖金,免征个人所得税。

疫情无偿捐赠自产产品税务处理
第一步:捐赠发生时的会计处理企业将自产产品用于捐赠时 ,需按视同销售原则确认收入并计算增值税 。
同样是捐赠,外购和自产税务处理的不同主要体现在增值税和企业所得税的处理上。增值税处理外购物资捐赠:企业将外购的货物无偿捐赠用于疫情防治等符合规定的用途,需要视同销售缴纳增值税,但根据相关政策(如财政部 税务总局公告2020年第9号) ,可享受免征增值税优惠。
直接向承担疫情防治任务的医院捐赠:若捐赠对象为直接参与疫情防治的医院,捐赠的应对疫情物品(如口罩、防护服等)同样允许在企业所得税或个人所得税前全额扣除。此政策简化了捐赠流程,但需保留医院出具的接收证明以备核查 。
例如 ,企业直接向定点医院捐赠口罩、防护服等物资,捐赠价值可全额计入税前扣除范围。增值税及附加税费免征政策企业无偿捐赠应对疫情的货物,免征增值税 、消费税及其附加税费(包括城市维护建设税、教育费附加、地方教育附加)。例如 ,企业将自产的消毒液无偿捐赠给社区,无需缴纳增值税及附加税费 。
疫情期间捐赠物资的税务处理主要涉及会计处理和税收优惠两方面,具体如下:会计处理企业捐赠物资时 ,需进行以下会计分录:借记“营业外支出——捐赠”,贷记“库存商品”及“应交税费——应交增值税(销项税额) ”。这一处理反映了企业因捐赠行为导致的资产减少和增值税销项税额的确认。
但需注意,直接捐赠需保留医院开具的接收证明等凭证 ,以备税务核查 。免税政策捐赠物资涉及的税种减免包括:流转税减免:无偿捐赠应对疫情的货物,免征增值税 、消费税。例如,企业捐赠自产消毒液,无需缴纳增值税。
防疫相关支持税收政策总结(四)——减免税费篇
防疫相关支持税收政策总结(四)——减免税费篇 支持新型冠状病毒感染的肺炎疫情防控有关税收政策(财政部 税务总局公告2020年第8号)设备购置税前扣除:疫情防控重点保障物资生产企业为扩大产能新购置的相关设备 ,允许一次性计入当期成本费用在企业所得税税前扣除 。
税收征管类政策国家税务总局公告2020年第4号 核心内容:疫情防控重点保障物资生产企业可申请增值税留抵退税,并享受企业所得税“固定资产一次性扣除”政策。疫情防控相关捐赠免征增值税、消费税;出口退税流程优化。适用延长亏损结转年限政策的企业需填报专项表格 。
政策内容:企业和个人直接向承担疫情防治任务的医院捐赠用于应对新型冠状病毒感染的肺炎疫情的物品,允许在计算企业所得税应纳税所得额或个人所得税应纳税额时全额扣除。解读:此政策简化了捐赠流程 ,确保捐赠物资能够迅速到达疫情防控一线,同时给予捐赠者税收上的优惠。
一张图汇总新冠疫情常态化下的税收优惠政策
常态化支持:山东省后续通过优化营商环境、简化行政审批(如“一业一证”改革) 、发展线上销售等长效机制持续支持小微主体发展,但未再出台“免除一切税费 ”的普惠性政策。
政府出台《反食品浪费法》 ,对剩菜打包、小份菜供应等行为给予税收优惠 。“五位一体”关联:倡导绿色消费,契合“生态文明建设”中“推动形成绿色发展方式和生活方式 ”的目标。 旅游行业:生态旅游与智慧化管理 改革背景:1万家旅游企业倒闭,传统跟团游模式受冲击。
防控费用组成 建设工程新冠疫情防控费用由两部分组成:新冠疫情常态化防控费和新冠疫情防控增加费 。
北京市发改委通过《北京市复工复产普惠性政策工具应用指南(第一批)》明确对因疫情影响暂停举办的展会项目给予场租费补贴。具体内容如下:政策背景与目的新冠疫情爆发后 ,北京市密集出台多项支持企业复工复产的政策措施,旨在减轻企业负担、纾困解难、维护稳定发展环境。
疫情期间个人所得税有哪些税收优惠政策?
〖壹〗 、政策内容:自2022年1月1日起,纳税人照护3岁以下婴幼儿子女的相关支出 ,在计算缴纳个人所得税前按照每名婴幼儿每月1000元的标准定额扣除 。可选取由夫妻一方按扣除标准的100%扣除,也可选取由夫妻双方分别按扣除标准的50%扣除。一经选定,在一个纳税年度内不能变更。以上税收优惠政策旨在减轻疫情期间个人和家庭的税收负担,支持疫情防控工作 ,促进经济恢复和发展 。
〖贰〗、对于参与疫情防控的医务工作者及相关防疫人员,所取得的工作补助和奖金都会免征个人所得税。捐赠新冠肺炎疫情物资税费减免:捐赠疫情防控的进口物资,可免征进口关税和进口环节的增值税、消费税。个人和企业捐赠用于新型冠状病毒肺炎疫情的支出 ,均允许全额税前扣除 。
〖叁〗 、对参加疫情防治工作的医务人员和防疫工作者临时性工作补助和奖金免征个人所得税:对参加疫情防治工作的医务人员和防疫工作者,按照政府规定标准取得的临时性工作补助和奖金,免征个人所得税。
〖肆〗、支持防护救治方面的税收减免优惠政策: 免征个人所得税:对于参加疫情防治工作的医务人员和防疫工作者所取得的工作补助及奖金 ,将免征个人所得税。 实物福利免税:对于企业、单位下发的有关预防新型肺炎病毒感染的药品 、防护用品等实物,也将免除个人所得税。
疫情期间国家出台的税收优惠政策(所得税部分)
对参加疫情防治工作的医务人员和防疫工作者临时性工作补助和奖金免征个人所得税:对参加疫情防治工作的医务人员和防疫工作者,按照政府规定标准取得的临时性工作补助和奖金 ,免征个人所得税 。
政策内容:符合条件的纳税人,其生活服务收入可免征增值税(部分政策已到期,需以最新文件为准)。企业所得税相关优惠政策小型微利企业减免 适用对象:符合小型微利企业标准(年应纳税所得额不超过300万元、从业人数不超过300人、资产总额不超过5000万元)的企业。
疫情期间 ,国家先后出台了三批支持疫情防控和企业复工复产的税费优惠政策,具体梳理如下:支持防护救治方面的税费优惠 免征个人所得税:取得政府规定标准的疫情防治临时性工作补助和奖金,免征个人所得税;个人取得单位发放的预防新冠肺炎的医药防护用品等实物(不包括现金),免征个人所得税 。
税收征管类政策国家税务总局公告2020年第4号 核心内容:疫情防控重点保障物资生产企业可申请增值税留抵退税 ,并享受企业所得税“固定资产一次性扣除”政策。疫情防控相关捐赠免征增值税 、消费税;出口退税流程优化。适用延长亏损结转年限政策的企业需填报专项表格 。
新冠疫情防控期间,国家出台了多项税收优惠政策,具体汇总如下:税优政策对疫情防控重点保障物资生产企业:为扩大产能新购置的相关设备 ,允许一次性计入当期成本费用在企业所得税税前扣除。可以按月向主管税务机关申请全额退还增值税增量留抵税额。增量留抵税额是指与2019年12月底相比新增加的期末留抵税额 。
特定税费免征政策在疫情期间,山东继续免征小规模纳税人房产税、城镇土地使用税。这一举措直接减轻了小规模纳税人在疫情期间的财务压力,有助于其维持正常经营。其他相关减税降费政策中小微企业税收减免:中小微企业除享受留抵退税政策外 ,还有增值税和企业所得税优惠政策 。
发表评论