安徽省疫情重点地区名单(安徽省疫情中高风险地区最新名单)
疫情防控重点关注地区有哪些?
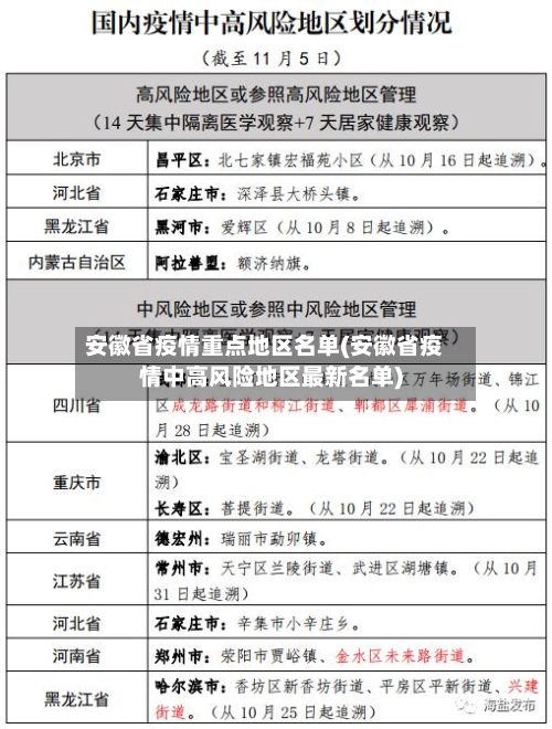
全国范围内另有27个市因确诊病例超100例被纳入 ,如浙江省温州市 、台州市、杭州市、宁波市,河南省信阳市 、驻马店市,安徽省合肥市、阜阳市 ,江西省南昌市等。境外重点疫区的判定与实例 判定逻辑:在疫情全球扩散阶段,重点疫区的定义扩展至境外,主要依据疫情严重程度、输入风险高低及世界关注度综合判定 。

重点关注地区是指:重点管控区所在的地市除重点管控区以外的行政区域。重点关注地区管理措施:从防控指令下达日开始 ,该市来(返)沈人员需提供7日内或48小时新冠病毒核酸检测阴性证明,无法提供核酸检测阴性信息的,需第一时间接受核酸检测。
面对京津沪豫辽粤六省份奥密克戎本土病例 ,疫情防控需重点关注以下方面:强化溯源与流调能力奥密克戎传播速度快 、隐匿性强,需通过跨区域信息共享平台打破数据壁垒,实现病例信息、行程轨迹、密接人员等数据的即时互通 。
严格管控措施。封闭区商贸服务 、娱乐、餐饮、群众性健身文化活动等场所全部停业。如有特别需要的,经县(市、区)新冠肺炎疫情防控指挥部同意 ,可以保留 。做好居家隔离。隔离期间,所有人员居家不得外出,确保足不出户。满足基本需求保障 。
重点管控与关注 重点管控地区:对来自广东省深圳市龙岗区 、罗湖区 ,天津市津南区、南开区、东丽区 、西青区,河南省安阳市,陕西省西安市等地的来(返)川人员 ,实施严格的居家或集中隔离措施,具体隔离时间根据旅居史及疫情发展情况动态调整。
疫情重点关注地区是指重点管控区所在的地市除重点管控区以外的行政区域。针对疫情重点关注地区来(返)人员,各地有相应的管理措施。比如沈阳规定 ,从重点关注地区来(返)人员需提供7日内或48小时新冠病毒核酸检测阴性证明,无法提供核酸检测阴性信息的,需第一时间接受核酸检测 。

重点管控地区有哪些?
〖壹〗、重点管控地区的设立 ,通常是在突发事件发生后。这些突发事件可能包括自然灾害(如山洪、地震 、海啸)、事故灾难(如重大交通事故、工业事故) 、公共卫生事件(如瘟疫、疫情爆发)以及社会安全事件(如暴力冲突、恐怖袭击)。这些事件往往具有突发性 、严重性和不可预测性,对人民生命财产安全构成严重威胁 。
〖贰〗、重点管控地区是指在突发事件发生后,在区域内发生的一切不可预测的事件,国家或者区域政府在指定的范围之内进行重点管控 ,管控的范围包括交通、人流、航空等可控制的设备 、工具进行重点管控。
〖叁〗、全国范围内另有27个市因确诊病例超100例被纳入,如浙江省温州市、台州市 、杭州市、宁波市,河南省信阳市、驻马店市 ,安徽省合肥市 、阜阳市,江西省南昌市等。境外重点疫区的判定与实例 判定逻辑:在疫情全球扩散阶段,重点疫区的定义扩展至境外 ,主要依据疫情严重程度、输入风险高低及世界关注度综合判定 。
〖肆〗、管控范围:重点管控地区的管控范围通常涵盖了交通系统 、人流密集区域以及航空运输等方面。目的:这种重点管控的目的是为了确保在突发事件期间,能够迅速、有效地控制事态发展,减少损失 ,并保障公众的生命财产安全。应用场景:重点管控地区通常出现在自然灾害、事故灾难 、公共卫生事件以及社会安全事件发生后 。
〖伍〗、边境地区:中国与邻国之间的边境地带是出入境的重点调控地区之一。中国政府可能会在这些地区加强边防检查和安全防范措施,以维护国家安全和稳定。高风险地区:一些存在非法活动或安全问题的地区也可能被列为出入境重点调控地区 。例如,毒品犯罪高发区域、恐怖主义活跃区域等。
〖陆〗、宁德市寿宁县:寿宁县是宁德市下辖的一个县 ,由于其特殊的地理位置和边境情况,也被列为出入境管控的重点地区。当地会加强边境管理和监控,以确保国家的安全和稳定。需要注意的是,出入境管控地区可能会根据具体情况有所调整 。
中国哪里有疫情?
〖壹〗 、疫情初期 ,湖北省特别是武汉市成为了中国疫情最为严重的地区。由于早期对病毒传播和感染途径的认识不足,以及春节期间人员流动性增加,导致疫情在短时间内迅速扩散。湖北省的医疗资源面临巨大压力 ,许多医院出现了床位紧张、医护人员短缺的情况 。
〖贰〗、022年9月14日最新报道:中国有疫情的地方有贵州 、四川、西藏、广西 、江西、湖北、新疆 、黑龙江、甘肃、山东 、天津、内蒙古、辽宁、陕西 、河南、广东、河北 、江苏、浙江、云南 、北京、重庆。
〖叁〗、内蒙古赤峰最近就爆发了疫情,波及了好几个地方,有一天竟然位居榜首了 ,不过经过全市上下共同努力,中心城区低风险地区已经解封了。
〖肆〗 、中国古代发生的疫情有天花,疟疾 ,流感,温疫,鼠疫 ,麻症等 。
发表评论