疫情吉林省军人优待政策(吉林省军人优待证什么时候发放)
退役军人事务部印发意见!10项举措促进退役军人就业创业!
积极做好稳岗帮扶:协调落实退役军人稳岗政策,鼓励退役军人精准对接小微企业就业 ,协调优先解决退役军人就业,积极帮扶失业退役军人再就业。有效提供创业扶持:协调落实创业补贴 、金融惠企等政策,鼓励支持创业带动就业 。搭建服务平台 ,实现创业导师和创业退役军人线上对接,有效提供远程服务。

促进新时代退役军人就业创业的实施意见围绕提升就业创业能力提出多项举措,涵盖教育培训、技能培训、学历教育等方面。完善教育培训体系:将退役军人就业创业培训纳入国家学历教育和职业教育体系,依托普通高校 、职业院校等教育资源 ,促进现役与退役军人教育培训衔接、学历与技能培训互补 。

政策文件支持:江西省退役军人事务厅联合25个部门印发《江西省关于促进退役军人高质量就业创业的二十条政策措施》,明确提出支持退役军人创业创新。该政策依据退役军人事务部等21部门《关于支持退役军人创业创新的指导意见》制定,为退役军人创业提供制度保障。
促进退役军人创业的政策措施主要围绕金融支持、降本减负、创业环境优化 、服务引导等方面:强化金融支持:退役军人个人申请创业担保贷款比较高30万元 ,小微企业比较高400万元,部分地区有专属产品和优化信贷审批模型;鼓励银行发放信用贷款,通过融资担保基金、风险补偿资金池降低融资门槛 ,支持符合条件的企业发行债券。
就业创业扶持举措:军地开展退役前后技能培训,加强就业创业扶持;畅通“兵教师”“兵辅警 ”等专属通道,全年300余场专场招聘提供岗位17万余个;深入军创企业“巡诊问诊” ,解决投融资等问题;通过“云岭军创贷”等专属金融产品,全年为退役军人发放创业贷款35亿元 。

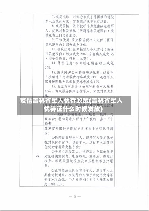
双阳区私立幼儿园减免园费政策
〖壹〗、政策性减免 困难家庭资助:对低保户 、建档立卡贫困户、残疾儿童家庭等经济困难群体,凭民政或残联出具的证明 ,可申请全额或部分减免园费。具体标准由区教育局核定,一般减免幅度为30%-100%。
退役军人疫情补贴政策
〖壹〗、退役军人疫情相关抚恤政策 对于退役军人因新冠疫情不幸去世的情况,根据《军人抚恤优待条例》,其家属可获得增发6个月原享受的定期抚恤金 ,作为丧葬补助费 。这是对退役军人及其家庭的一种抚恤和关怀。退役军人其他补助政策 除了因新冠疫情的抚恤政策外,退役军人还可以享受多项其他补助政策。
〖贰〗 、其他优抚对象:带病回乡退伍军人、参战参试退役军人、农村籍老义务兵 、烈士老年子女的生活补助标准同步提高 。调整幅度与倾斜政策 整体标准:上述群体的抚恤和生活补助按平均10%的幅度提高,延续了国家逐年优化优抚政策的趋势。
〖叁〗、无论是农村还是城市的退役军人 ,都会按照这个标准来发放退伍补贴。其中,退伍金约为3500元,一次性退役金每年为4500元 ,两年义务兵总计9000元 。退役医疗保险每年420元,两年总计840元。职业年金为15850元,养老保险金为26350元。
22年军队文职优待政策解读,符合条件即可加分
〖壹〗、条件要求:需在符合上述基础加分条件(加5分或10分)的前提下 ,额外叠加5分 。累计规则:若原属“加10分群体 ”(如烈士配偶子女),叠加后累计不超过15分;若原属“加5分群体”(如现役军人配偶子女),叠加后累计不超过10分。
〖贰〗 、军队文职笔试加分政策对普通考生的影响总体有限 ,符合加分条件的人数极少,且分值影响集中在个别岗位,绝大多数岗位竞争格局不会发生实质性改变。符合加分条件的人员范围及分值加10分人员:军队烈士、因公牺牲军人的配偶子女,以及未婚军队烈士的兄弟姐妹。
〖叁〗、报考军队文职时 ,加分优待政策需根据自身身份条件精准匹配,符合要求的人员可在公共科目考试成绩中享受加分,且加分不累计 ,按比较高情形确定 。
因疫情原因,暂时不能办理退伍军人优待证怎么办?
〖壹〗、当然可以延期,集中办理之后,就会转入常态化办理。申请人范围《优待证》申领范围为退役军人 、烈士遗属、因公牺牲军人遗属、病故军人遗属。烈士 、因公牺牲军人、病故军人的遗属 ,是指烈士、因公牺牲现役军人 、病故现役军人的配偶、父母(抚养人)、子女,以及由其承担抚养义务的兄弟姐妹 。
〖贰〗 、退伍证遗失,疫情原因暂时回不了户籍地 ,如何办理优待证”问题,我单位高度重视,现将有关情况回复如下:退役军人、其他优抚对象在申请优待证前应完成全要素建档立卡。已完善信息的 ,可携带身份证和近期1寸正面免冠白底彩色电子证件照直接前往户籍地乡镇(街道)退役军人服务站现场提出办理申请。
〖叁〗、准备材料:需提前总结齐全所需材料 。预约办理:因疫情防控要求,需通过电话或网上提前预约,未预约人员无法办理。现场办理:按预约时间携带材料至社区居委会提交。逐级审批:材料提交后进入审核流程,需耐心等待 。制卡发证:审批通过后制作证件 ,最终发放至申请人。
〖肆〗 、申请优待证。有的老兵春节回不了家,由于疫情的原因只能在当地过年,申请优待证也不受影响可以在常驻地申请优待证 ,这样让老兵节约了时间又节省了交通开支 。同时有避免疫情的风险。
发表评论