【西安省防疫情况查询最新,陕西省西安疫情防控】
怎么看自己的疫苗接种记录
〖壹〗、在微信页面最下方找到并点击“发现”。接着点击页面中的“搜一搜 ” 。点击搜一搜页面上方的搜索框 ,在里面输入“育苗通”。接着点击输入栏下方的“育苗通公众号”,关注。点击底部预防接种,随后点击成人预约(新冠) 。进入成人档案列表。点击自己的姓名即可进入下方界面 ,点击接种记录。这样就可以查到乙肝疫苗接种记录了 。

〖贰〗 、微信小程序查询:打开微信,找到小程序入口,搜索“健康云 ”或“疫苗接种记录” ,进入对应的小程序后就能查看到自己的接种信息。支付宝健康码查询:打开支付宝,找到健康码应用,点击进入后选取“新冠疫苗接种记录”即可查看。

〖叁〗、查询疫苗接种记录可通过线上平台、地方APP及线下渠道实现,部分需注意跨省补录或时间限制。线上主流查询方式 微信 国家政务服务平台:搜索小程序→点击“疫苗接种 ”→输入身份信息(支持跨省查询); 地方小程序:如“健康通”“济南e苗通”“贵州疾控”公众号等(部分含疫苗批号) 。

〖肆〗 、疫苗接种记录可以通过微信小程序或支付宝健康码页面进行查询。具体操作步骤如下:微信查询步骤打开微信并搜索小程序:在手机桌面打开“微信 ” ,进入微信消息页面后,点击上方的搜索图标,搜索“浙里督” ,点击进入浙里督小程序。
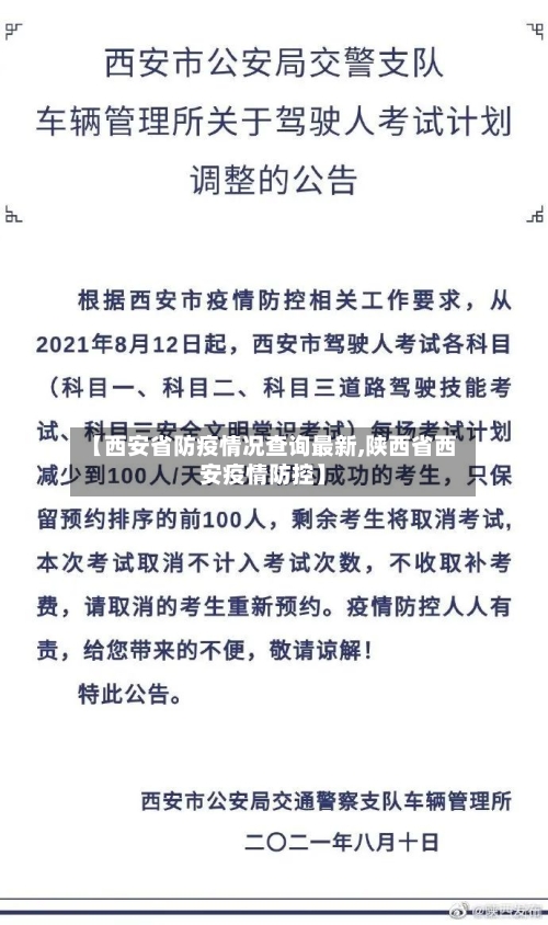
还在担心考研推迟?西安各考点防疫最新要求来了!
〖壹〗、该公告面向陕西省内西安市以外的考生,明确了申请借考的条件、申请方式以及相关注意事项,确保这部分考生能够顺利参加考试 。西安部分考点最新通知西安石油大学西安石油大学公众号22日晚间发布《值守抗疫一线》 ,文末有重要通知。
〖贰〗 、阳了的人也能考研。为了确保研究生招生考试如期举行,多地明确规定应考尽考,保障考生合理诉求 ,而且还在不断优化考试防疫方案,也就是说阳了的考生也不用担心,只能条件允许 ,一样可以如期参加考试 。
〖叁〗、要熟悉各考点的具体要求 在研读大纲的时候并不是漫无目的的读一遍,而是要注意一些字眼,比如了解、理解、掌握 、会用等,从这些字眼我们能够看出命题人考试的关键所在。而且更关键的是 ,这些字眼代表着对某一知识点的考察要求,决定了这一考点可能考察的题型。
〖肆〗、指多位考生同时面对面试考官的情况 。面试时间一般为30分钟左右。要求考生做小组讨论,相互讨论某一问题 ,或者让考生轮流担任领导主持会议、进行商辩等。这种面试方法主要用于考察考生的人际沟通能力 、洞察与把握环境的能力、领导能力等 。注意:各院校面试方式的选取是不一样的,需要做不同的准备。
看了吗?考研最新防疫要求来了!(下)
〖壹〗、如实记录考前14天健康监测情况,填写《健康考试承诺书》 ,12月25日首场考试时提交。避免前往中高风险地区,遵守各地防疫措施,配合考点落实防疫要求。宁夏回族自治区 考前14天起通过“我的宁夏”手机APP申领健康码并每天打卡 。关注疫情防控政策要求 ,考前做好个人防护,非必要不外出,避免前往中高风险地区或人群密集场所。
〖贰〗 、虽然未详细说明具体防疫要求 ,但提醒考生关注公众号获取最新信息,考生需及时查看公众号内容,了解考点对于考生入场、考试期间等方面的防疫规定。
〖叁〗、吉林省 、湖北省、山东省济宁市已公布考研疫情防控要求,考生需提前准备健康监测卡、承诺书 、核酸检测报告等材料 。具体如下:已公布防疫政策的3省市要求吉林省 考生需在考前7天填报《吉林省2023年全国硕士研究生招生考试考生健康监测卡》 ,记录个人身体情况并签字确认。
〖肆〗、考研不到一个月,7省市最新考研防疫政策如下:广东省:除身体原因等特殊情况外,建议所有考生积极主动接种新冠疫苗。尚在外地的考生应在考前14天及时返回考点所在地市 ,并按当地疫情防控要求和规定进行管理 。所有考生须在报名前主动注册粤康码,同时关注广东省教育考试院微信公众号。
外地人现在可以去西安旅游吗
〖壹〗、本地公园也受冲击:一到周末,西安市内的公园比如青龙寺 ,赶上樱花季,也是“人从众 ”的情景,其中西安本地游客居多。但也有例外 ,如一直免票的小雁塔景区,之前外地游客并不多,今年一开年 ,门口的旅游大巴车就停满了,迅速成为外地游客必打卡的热门景区 。
〖贰〗、在西安品尝美食,不建议去热门的美食街,因为那里的费用可能会比较高。相反 ,可以前往景区以外的地区用餐,那里费用更公道。若想尝试当地小吃,可以去秋林公司或者袁家村 ,一次品尝到多种特色小吃 。对于旅游景点的选取,建议避开人潮汹涌的热门景点,如华清池 、兵马俑等。
〖叁〗、外地人自驾游来西安 ,提前做好攻略。比较好选取城墙以外的地方住宿停车,以免堵车。二环内有很多酒店,停车方便 。美食不要去++街吃 ,可以看看,去景区以外的地方吃饭,费用公道。
〖肆〗、住宿:外地游客选钟楼/南门附近;本地人若接待亲友 ,可考虑曲江或高新区的品质民宿。天气:5月西安已升温,注意防晒补水,备一件薄外套应对昼夜温差 。其他问题 人多怎么办? 早出晚归 、反向游览(如先逛小众点,下午再进热门景区)。美食推荐 本地人常去洒金桥、大皮院 ,比回民街费用更亲民。
〖伍〗、我曾被一些不准确的旅游攻略误导过,例如关于西安旅游的攻略中存在一些错误信息,被坑之后我依然会做攻略 ,但会更加谨慎地筛选和验证信息 。具体被坑的经历如下:美食推荐误导:有攻略声称“外地人去西安千万不要去回民街,必须去红砖南路”。
〖陆〗 、西安作为十三朝古都,历史底蕴深厚 ,适合深度文化体验。以下是为外地游客总结的实用攻略:必游景点推荐秦始皇兵马俑博物馆 世界第八大奇迹,建议预留3小时参观,可搭配讲解器或导游 。交通:地铁9号线至华清池站 ,换乘公交或打车。贴士:避开上午10点高峰,下午人流量较少。

发表评论